各省、自治区、直辖市、计划单列市财政厅(局)、国家税务局、地方税务局,新疆生产建设兵团财务局、海关总署广东分署、各直属海关:
经国务院批准,自2016年1月1日至2020年12月31日,对公众开放的科技馆、自然博物馆、天文馆(站、台)和气象台(站)、地震台(站)、高校和科研机构对外开放的科普基地,从境外购买自用科普影视作品播映权而进口的拷贝、工作带,免征进口关税,不征进口环节增值税;
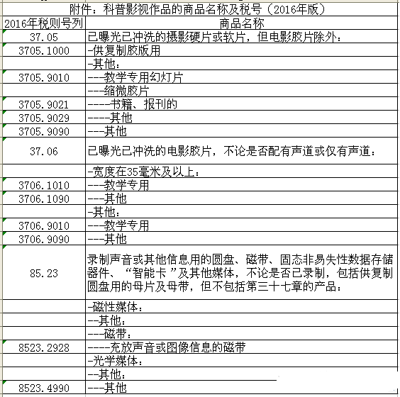
对上述科普单位以其他形式进口的自用影视作品,免征进口关税和进口环节增值税,进口科影视作品的商品名称及税号见附件。
以上科普单位进口的自用科普影视作品,由省、自治区、直辖市、计划单列市财政厅(委、局)认定,经认定享受税收优惠政策的进口科普影视作品,由海关凭相关证明办理免税手续。
附件:
科普影视作品的商品名称及税号(2016年版)
财政部
海关总署
国家税务总局
2016年2月4日

