2022年8月19日,证监会发布了《2021年上市公司年报会计监管报告》(以下简称“会计监管报告”),自2009年起,证监会连续13年组织专门力量对上市公司年报进行审阅并发布会计监管报告。
截至2022年4月30日,A股市场共有4,753家公司披露了2021年度财务报告。证监会多部门联合共抽样审阅了682家上市公司年度财务报告。年报审阅发现,上市公司执行企业会计准则和财务信息披露规则整体质量较好,但部分上市公司仍存在对准则理解和执行不到位的问题,主要包括:收入确认和计量不恰当、金融工具分类与后续计量不准确、或有对价确认和计量不合理、债务重组损益确认时点不恰当、商誉减值测试不恰当、集团财务公司存款列报不正确等。
我们对近两年证监会上市公司年报会计监管报告涉及的相关问题进行了对比,并重点分析了2021年报中的相关问题。
值得注意的是,2021年A股所有上市公司适用新租赁准则,2020年A股所有上市公司适用新收入准则,2019年A股所有上市公司适用新金融工具准则,2019 年A+H股上市公司适用新租赁准则,2018 年A+H股上市公司适用新收入准则和新金融工具准则,上市公司2018年报至2021年报均处于新旧准则执行过渡期。企业执行新准则相关问题也为会计监管报告中的重点关注内容。2018年报至2021年报会计监管问题类型和数量对比如下:

注:其他确认和计量问题主要包括投资性房地产、政府补助、生物资产、存货及递延所得税资产等相关问题。
回顾证监会发布的上市公司2009年报至2021年报会计监管报告内容,部分上市公司对准则理解和执行不到位的问题涉及领域比较集中,其中,长期股权投资、企业合并及合并报表相关问题涉及最多,其次是金融工具和收入准则相关等问题,2009年报至2021年报相关问题涉及数量汇总如下(按照集中度排序):

一、收入相关问题
A+H上市公司于2018年开始执行新收入准则,A股所有上市企业自2020年1月1日起施行;执行企业会计准则的非上市企业自2021年1月1日起施行。2021年会计监管报告中,收入准则相关问题主要体现确认和计量方面。2020和2021年报会计监管报告中相关问题对比以及2021年报具体问题如下:

向上滑动阅览
注1:未恰当识别暂定价格销售安排是否属于可变对价
根据企业会计准则及相关规定,暂定销售价格的交易安排中,应收合同对价发生变动的具体原因影响其会计处理。
其中,控制权转移之后,因交易双方履约情况导致的应收合同对价变动,属于可变对价;因定价挂钩商品或原材料价格变动导致的应收合同对价变动,不属于可变对价,企业应将其视为合同对价中嵌入一项衍生金融工具进行会计处理。
年报分析发现,个别上市公司采用点价方式对外销售矿产类产品,根据销售合同约定,公司在向客户转移商品控制权后,以该矿产类产品在金属交易所的某个时点报价为依据,与客户进行结算。对于报告期内商品控制权已转移但尚未确定结算报价的合同,上市公司未恰当分析合同结算金额变动的原因,而是在报告期末将商品控制权转移后的结算金额变动,全部作为可变对价,确认为收入。对于此类暂定价格的销售安排,上市公司应合理分析合同价款变动的原因,如果是由于合同所挂钩商品价格变动导致的,与双方履约情况无关,则不属于可变对价,不应影响收入。
注2:未恰当区分重大融资成分与预期信用损失
根据企业会计准则及相关规定,收入合同中包含重大融资成分的,企业在确定交易价格时,应当剔除合同约定价款中包含的重大融资成分的影响,按照现销价格确认收入;其中,重大融资成分的金额应使用将合同对价的名义金额折现为商品现销价格的折现率予以确定。对收入确认形成的应收账款,企业应当以预期信用损失为基础计提减值准备。
年报分析发现,个别上市公司给予客户三年分期付款安排,在商品控制权转移时,按照合同的名义对价确认收入及、应收账款,并将应收账款与合同名义对价对应的现金流量按实际利率折现后的差额,确认为预期信用损失。上市公司应合理区分合同重大融资成分与应收账款预期信用损失,对于包含重大融资成分的交易,应直接按照现销价格确认收入;对于预期信用损失,应基于客户的信用风险,判断应收的所有合同现金流量与预期收取的所有现金流量之间的差额,并按照实际利率折现后确定。
注3:未恰当核算物业出租方收取租户的水电费
根据企业会计准则及相关规定,企业向客户销售商品或提供劳务涉及其他方参与其中时,应当根据合同条款和相关事实,判断其身份是主要责任人还是代理人。企业在将特定商品或服务转让给客户之前控制该商品或服务的,为主要责任人,应当按照已收或应收对价总额确认收入;否则为代理人,应当按照已收或应收对价总额扣除应支付给其他相关方价款后的净额确认收入。
年报分析发现,部分上市公司作为物业出租方向承租人收取租金,同时按照承租人消耗的水、电量及市场单价收取水、电费,并按照总额法确认水、电销售收入。对于此类业务,上市公司应判断其在提供服务过程中是否取得了对水、电的控制权,若未取得控制权,其收取的水、电费实质上为代收代付性质,应当按照净额确认收入。
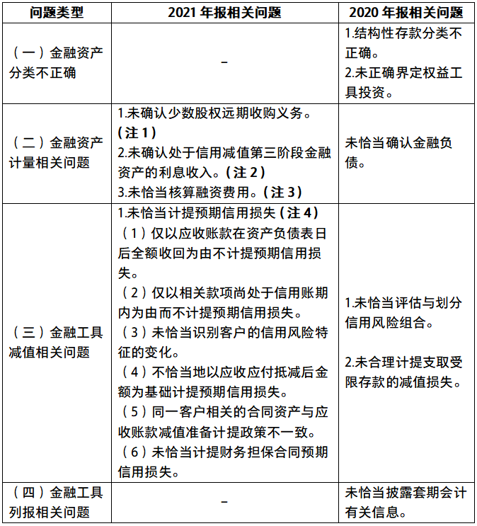
二、金融工具相关问题
2018 年A+H股上市公司新金融工具准则。2019年A股上市公司开始全面执行新金融工具准则。2021年会计监管报告中,部分公司在执行新金融工具准则中存在对金融工具的分类不合理,计量、减值和列报不正确等问题。2020和 2021年报会计监管报告中相关问题对比以及2021年报具体问题如下:

向上滑动阅览
注1:未确认少数股权远期收购义务
根据企业会计准则及相关规定,在合并财务报表中对金融工具(或其组成部分)进行分类时,企业应当考虑企业集团成员和金融工具的持有方之间达成的所有条款和条件,以确定企业集团作为一个整体是否因该工具承担了交付现金或其他金融资产的义务。如果一项合同使发行方承担了以现金或其他金融资产回购自身权益工具的义务,发行方应当在初始确认时将该义务确认为一项金融负债,其金额等于回购所需支付金额的现值。
年报分析发现,个别上市公司与其关联方共同收购子公司时,关联方将所持子公司少数股权对应的表决权全部委托给上市公司行使,并约定在后续 6 个月至 30 个月内,上市公司以固定价格加年化利率收购关联方所持有子公司股权。上市公司按照本次收购的对价确认长期股权投资并以此为合并成本计算确认商誉,在合并财务报表中将关联方持有的子公司股权确认为少数股东权益。上述交易中,在合并财务报表层面,因承担了一项不能无条件避免的支付现金以回购自身权益工具的合同义务,上市公司应将收购少数股东权益确认为一项金融负债,金额为回购义务所需支付金额的现值。同时,上市公司应根据股权转让协议相关条款约定,判断少数股东权益实质上是否仍存在并进行相应会计处理。若相关事实表明少数股东不拥有普通股相关权利和义务,如不享有表决权、分红权、股票增值收益权等,上市公司在合并报表层面不应再确认少数股东权益,而应将上述负债视为合并成本的一部分,以此为基础计算确认商誉金额。反之,若少数股东实质上仍拥有普通股相关权利和义务,则上市公司应在合并报表层面确认相关金融负债,同时冲减资本公积。
注2:未确认处于信用减值第三阶段金融资产的利息收入
根据企业会计准则及相关规定,对于以摊余成本计量的金融资产,企业应当按照实际利率法确认利息收入。对处于信用减值第一、第二阶段的金融资产,利息收入应当根据金融资产的账面余额(不考虑减值影响)乘以实际利率计算确定。对处于信用减值第三阶段的金融资产,应当按照该金融资产的摊余成本(账面余额减已计提减值)乘以实际利率的金额确定其利息收入。
年报分析发现,个别上市公司的贷款及应收款项已发生信用减值损失,被划分为处于信用减值第三阶段的金融资产。上市公司以其收取利息可能性较小为由,未能恰当按照准则要求基于该金融资产的摊余成本(账面余额减已计提减值)和实际利率计算利息收入。此外,对于收取利息实际可能性较小的贷款及应收款项,上市公司应进一步分析计提的相关信用减值准备是否充分。
注3:未恰当核算融资费用
根据企业会计准则及相关规定,对于以公允价值计量且其变动计入当期损益的金融资产和金融负债,相关交易费用应当直接计入当期损益;对于其他类别的金融资产或金融负债,相关交易费用应当计入初始确认金额。交易费用,是指可直接归属于购买、发行或处置金融工具的增量费用。年报分析发现,个别上市公司将取得银行借款发生的融资费用,错误地确认为长期待摊费用,未将其计入银行借款的初始确认金额,亦未考虑其对实际利率的影响。
注4:未恰当计提预期信用损失
根据企业会计准则及相关规定,企业分类为以摊余成本计量的金融资产、合同资产、符合规定的财务担保合同等需要按照预期信用损失模型计提减值准备。预期信用损失模型下,减值准备的计提不以减值的实际发生为前提,而是以未来可能的违约事件造成的损失的期望值来计量资产负债表日应当确认的减值准备。
年报分析发现,部分上市公司在对应收账款、合同资产以及财务担保合同计提预期信用损失时,存在以下问题:
1.仅以应收账款在资产负债表日后全额收回为由不计提预期信用损失。
资产负债表日至财务报告批准报出日前,上市公司收回应收账款并予以终止确认,属于资产负债表日后发生的非调整事项。上市公司应当考虑在资产负债表日已经存在且能够获取的所有合理的信息,基于有关过去事项、当前状况以及未来经济状况预测对金融资产计提预期信用损失。
2.仅以相关款项尚处于信用账期内为由而不计提预期信用损失。
个别上市公司以合同约定的信用账期为基础,将应收账款划分为不同组合,对处于信用账期内的应收账款,上市公司未计提预期信用损失。上市公司应以客户信用风险为基础,分析客户信用风险状况并合理计提减值准备。
3.未恰当识别客户的信用风险特征的变化。
个别上市公司对本期转入破产重整阶段客户的应收账款,继续按照以往年度账龄组合及对应减值准备计提比例计提预期信用损失。该客户由正常经营状态转入破产重整状态,表明其信用风险已发生显著变化,与原组合中其他客户的信用风险已经显著不同,上市公司在计量应收账款预期信用损失时,不应将该类客户继续纳入原组合中。
4.不恰当地以应收应付抵减后金额为基础计提预期信用损失。
个别上市公司存在对同一企业的应收账款及应付账款,因其不具有当前可执行的法定抵销权,不符合金融资产与金融负债相互抵销净额列报的条件,分别列报应收账款及应付账款,但上市公司却错误以该应收应付抵减后的净额为基础,计量应收账款的预期信用损失。上市公司在计量应收账款预期信用损失时,对于同时存在应付客户的款项,应基于合同条款、法律规定等,分析是否具有当前可执行的法定抵销权。若不具有该抵销权,则不能简单以应收应付抵减后的净额为基础计量预期信用损失,而应进一步分析该应付客户款项对相关应收账款预期可收回现金流的影响,在此基础上按照准则要求计提预期信用损失。
5.同一客户相关的合同资产与应收账款减值准备计提政策不一致。
部分上市公司在计量同一客户相关的合同资产、应收账款预期信用损失时,采用不同的计提比例,其中个别上市公司合同资产预期信用损失计提比例远低于应收账款。预期信用损失以客户的违约风险为基础,同一客户的违约风险相同,上市公司对于同一客户的合同资产与应收账款,采用不同计提比例计量预期信用损失时,应充分分析两者存在不同违约风险损失的原因及合理性。
6.未恰当计提财务担保合同预期信用损失。
个别上市公司向客户销售产品,并为购买公司产品而与银行、融资租赁公司开展按揭贷款、融资租赁等信用销售业务的客户提供担保。上市公司根据收入准则相关规定,判定销售业务满足收入确认条件并确认相应收入。本年度,因部分客户出现贷款逾期,公司垫付大额款项,并就垫付的款项确认其他应收款及减值准备;对于未出现逾期的客户,上市公司仅披露对外担保信息,未计提预期信用损失,亦未说明原因。上市公司应以客户的信用风险为基础,预计所有财务担保合同因客户违约需赔付的金额,并计提预期信用损失。在个别客户出现贷款逾期、上市公司已作出赔付的情况下,上市公司还应充分披露说明相关客户信用风险是否发生变化、相关预期信用损失是否计提充分。
三、租赁准则相关问题
2019年A+H上市公司开始执行新租赁准则,其他执行企业会计准则的企业自2021年1月1日起施行,在2018、2020、2021年会计监管报告中尚未涉及新租赁准则相关问题。企业执行新租赁准则的关注重点,主要包括租赁的识别、租赁期的确定、增量借款利率的确定、租赁与非租赁部分的分拆、使用权资产的确认和计量、低价值资产租赁的判断、新旧租赁准则的衔接和承租人与出租人的披露等方面。
2019年新租赁准则实施对A+H上市公司的影响总体不大,在首次执行日调整期初留存收益的上市公司数量占比不到20%,调整净资产金额占2018年末净资产的比例较小,但部分上市公司存在对新租赁准则理解不到位的问题。

四、长期股权投资、企业合并及合并财务报表相关问题
根据证监会历年发布的上市公司2009年报至2021年报会计监管报告内容,长期股权投资、企业合并及合并报表相关问题涉及问题数量累计最多,同样,2021年报会计监管报告中,该类问题仍比较集中。2020和 2021年报会计监管报告中相关问题对比以及2021年报具体问题如下:

向上滑动阅览
注1:未正确抵销权益法下顺流交易产生的未实现内部交易损益
根据企业会计准则及相关规定,投资方计算确认应享有或应分担被投资单位的净损益时,对于与联营企业之间发生的未实现内部交易损益按照应享有的比例计算归属于投资方的部分,应当予以抵销(投出或出售的资产构成业务的除外),并在此基础上确认投资收益。
年报分析发现,部分上市公司本期发生向联营企业出售资产的顺流交易,且应予以抵销的未实现内部交易损益金额大于长期股权投资的账面价值,上市公司在抵销未实现内部交易损益时,仅以长期股权投资的账面价值减记至零为限。该项顺流交易中,内部交易损益尚未得以对外实现,上市公司确认享有的净损益时应以全部抵销未实现内部交易损益为基础予以计算。考虑到长期股权投资账面价值不应出现负数,可将不足抵销的部分确认为递延收益,待后续实现时再结转损益。
注2:未恰当确认和计量或有对价
根据企业会计准则及相关规定,企业在非同一控制下的企业合并中确认的或有对价构成金融资产的,应当分类为以公允价值计量且其变动计入当期损益的金融资产。
年报分析发现,部分上市公司确认或有对价时,未充分考虑支付方信用风险、偿债能力、货币价值等因素,仅以尚未收到业绩补偿款为由未确认或有对价。有的公司以前年度以现金收购子公司控制权,并与子公司原控股股东约定分期支付部分收购价款,若子公司业绩未达标,则上市公司可在应收原股东的业绩补偿款中优先抵减应支付的股权转让款。有的公司发行股份购买子公司股权后,子公司原控股股东从二级市场购入上市公司股票并质押给上市公司,作为子公司业绩承诺未完成时的履约保证。前述情况下,上市公司存在尚未支付且可抵减的股权转让款,或者补偿义务方已质押的股票等作为补偿款项回收的保证,上市公司应当确认或有对价,并在计量公允价值时合理考虑可抵减股权转让款或者质押股票的影响。
注3:未恰当确认股东为上市公司承担的或有负债
根据企业会计准则及相关规定,非同一控制下的企业合并下,购买方应当将合并协议约定的或有对价作为合并对价的一部分。企业在判断接受股东代为偿债、债务豁免或捐赠等事项是否为权益性交易时,应分析该交易是否公允以及是否存在商业合理性,若其经济实质具有资本性投入性质,相关利得应计入所有者权益。
年报分析发现,个别上市公司以前年度发行股份购买资产,形成非同一控制下企业合并,根据收购协议,标的公司原股东需承担该标的公司出售前存在的或有负债。本年度,因标的公司以前年度取得土地使用权后未按时动工需补缴土地出让款,上市公司收到原股东支付的该土地出让款后,将其作为权益性交易计入资本公积。上市公司应合理分析原股东承担标的公司或有负债的商业实质,如果补偿款实质为股权转让交易对价的组成部分,应按照或有对价相关规定进行会计处理。
注4:未恰当核算资产收购交易
根据企业会计准则及相关规定,如果一个企业取得了对另一个或多个企业的控制权,而被购买方并不构成业务,则该交易或事项不形成企业合并。企业取得了不形成业务的一组资产或是净资产(资产收购)时,应将购买成本按购买日所取得各项可辨认资产、负债的相对公允价值基础进行分配,不按照企业合并准则进行处理。
年报分析发现,部分上市公司对于资产收购交易未进行恰当会计处理。个别上市公司本期购买附带经营租赁租约的固定资产,错误地将购买对价中超出固定资产公允价值的部分计入其他非流动资产。亦有个别上市公司购买标的企业控制权,采用集中度测试后认为被购买方不构成业务,上市公司仍错误将其可辨认净资产公允价值高于购买成本的差额部分计入当期损益。对于此类交易,上市公司应首先充分识别相关交易中取得的各项可辨认资产,例如判断固定资产附带的租赁合同,是否属于可单独辨认的无形资产,在此基础上进一步分析收购的标的是否构成业务,不构成业务的,上市公司应将购买价款按照取得的各项可辨认资产的相对公允价值进行分配。
注5:未恰当核算处置原子公司部分股权后的剩余股权
根据企业会计准则及相关规定,企业因处置部分股权投资等原因丧失了对被投资方的控制权但仍具有重大影响的,在投资方的合并财务报表中,对于剩余股权部分,应当按照其在丧失控制权日的公允价值进行重新计量,相关差额计入当期投资收益。在投资方个别财务报表中,对于剩余股权部分应视同在取得投资时即采用权益法核算,将其账面价值追溯调整至权益法核算的结果。
年报分析发现,个别上市公司本年度丧失对原子公司的控制权但剩余股权部分仍具有重大影响,在编制合并财务报表时,未对剩余股权按照其在丧失控制权日的公允价值进行重新计量,而是直接以个别财务报表核算结果,作为合并财务报表中剩余长期股权投资的确认金额,并错误地调整了期初留存收益。
注6:未恰当核算应收原子公司款项
根据企业会计准则及相关规定,权益法核算时,投资方确认应分担被投资单位发生的损失,原则上应以长期股权投资及其他实质上构成对被投资单位净投资的长期权益减记至零为限,投资方负有承担额外损失义务的除外。其他实质上构成对被投资单位净投资的长期权益通常是指长期应收项目,比如投资方对被投资单位的长期债权,该债权没有明确的清收计划、且在可预见的未来期间不准备收回的,实质上构成对被投资单位的净投资。
年报分析发现,部分上市公司以前年度向子公司出借资金,后因子公司经营困难该借款长期未收回。本年度,上市公司对外处置该子公司,因该子公司净资产为负,上市公司确认大额投资收益;对于无法收回的应收该原子公司款项,上市公司在合并财务报表层面会计处理存在分歧,有的观点认为应确认大额信用减值损失,也有观点认为应冲减处置子公司的投资收益。对于合并财务报表中的应收原子公司款项,上市公司可参照权益法下长期权益的会计处理方式,若该借款没有明确的清收计划、在可预见的未来期间不准备收回、实质上构成对原子公司的净投资,上市公司在处置子公司时将其抵减投资收益更为合理。
五、债务重整相关问题
2020和 2021年报会计监管报告中相关问题对比以及2021年报具体问题如下:

向上滑动阅览
注1:未恰当确认债务重组收益
根据企业会计准则及相关规定,企业只有在符合金融资产和金融负债终止确认条件时才能终止确认相关债权和债务,并确认债务重组相关损益。债务重组涉及债权和债务的认定,以及清偿方式和期限等的协商,通常需要经历较长时间,可能跨越不同会计期间,对于在报告期间已经开始协商、但在报告期资产负债表日后履行相关义务的债务重组,不属于资产负债表日后调整事项。
年报分析发现,部分上市公司临近资产负债表日,通过突击实施大额债务重组交易方式,以期实现净资产转正并规避财务类退市。该类债务重组交易主要以债务豁免方式进行,豁免方包括不良资产管理公司、地方国资公司及其他上市公司重整投资人等单位,债务豁免方式包括债权人直接豁免上市公司债务、重整投资人期末突击购买上市公司债权后再行豁免等多种形式。除债务豁免外,豁免方亦承诺协助上市公司解决资金占用、推进上市公司完成资产重组等事项。对于该类债务豁免事项,上市公司应严格按照企业会计准则相关规定进行会计处理,充分考虑截至资产负债表日相关方已签署的债务豁免协议是否履行了必要的内部决议及审批程序,豁免协议是否具备法律效力,豁免协议与相关承诺事项关系、豁免是否附带条件、是否导致豁免事项存在被撤销可能性,是否有确凿证据表明豁免协议能够有效执行等情况,只有在其不再负有偿债现时义务时才能终止确认债务并确认债务重组利得。
注2:未恰当确认或有还款、担保义务
根据企业会计准则及相关规定,企业存在向其他方交付现金或其他金融资产的合同义务,符合金融负债的定义。企业对于签出的财务担保合同应当计提预期信用损失,确认预计负债。金融负债的现时义务已经解除的,企业应当终止确认该金融负债。
年报分析发现,个别上市公司在以前年度因实控人违规致使其与子公司作为共同借款人承担了实控人对外借款的还款义务,或者作为担保人为实控人对外借款提供了财务担保。对于上述违规借款、违规担保,上市公司与实控人、上市公司未来重整投资人等(不包括债权人)签订《债权债务重组协议》,重整投资人承诺后续将向债权人收购相关债权并对上市公司进行豁免,上市公司以此为由不确认相关或有还款、担保义务。上市公司应分析判断其向其他方交付现金或其他金融资产的合同义务是否因前述《债权债务重组协议》而终止,仅当上市公司不再负有偿还债务的现时义务时,相关负债方能予以终止确认,否则上市公司仍应按照准则规定确认上述或有还款、担保义务形成的负债。
六、商誉减值相关问题
2020和 2021年报会计监管报告中相关问题对比以及2021年报具体问题如下:

向上滑动阅览
注1:商誉减值测试不规范
根据企业会计准则及相关规定,企业合并所形成的商誉,至少应当在每年年度终了进行减值测试。商誉应当结合与其相关的资产组或者资产组组合进行减值测试。企业因重组等原因改变了其报告结构,从而影响到已分摊商誉的一个或者若干个资产组或者资产组组合构成的,应当将商誉重新分摊至受影响的资产组或者资产组组合。商誉相关资产组账面价值的确定基础应当与其可收回金额的确定方式相一致,且应按照与资产组或资产组组合内资产和负债一致的基础预测未来现金流量。
年报分析发现,部分上市公司商誉减值测试不规范:一是未恰当判断已分摊商誉的资产组是否发生实质性变化,仅以部分资产组处于停产状态为由,不再将其纳入商誉相关资产组,随意变更商誉减值测试范围;二是未基于资产负债表日已存在的情况对商誉进行减值测试,而是错误考虑了资产负债表日后新发生事项的影响,并据此计提大额商誉减值准备;三是按照拟出售的被收购公司股权转让价格确定商誉相关资产组可收回金额、与商誉相关资产组账面价值计算口径不一致,一般而言,股权转让价格对应的是被收购公司的净资产,往往包括与商誉无关的资产(如金融资产、长期股权投资、投资性房地产等)和已确认的负债,通常不适宜直接作为商誉相关资产组或资产组组合的可收回金额。
七、其他确认和计量问题
其他确认和计量问题主要集中在政府补助、存货、固定资产、投资性房地产、递延所得税等相关问题上。2020和 2021年报会计监管报告中相关问题对比以及2021年报具体问题如下:

向上滑动阅览
注1:对搬迁补偿的会计处理不一致
根据企业会计准则及相关规定,政府补助是指企业从政府无偿取得货币性资产或非货币性资产;政府补助具有无偿性,即企业取得来源于政府的经济资源,不需要向政府交付商品或服务等对价。
年报分析发现,部分上市公司按照政府要求进行搬迁,约定将拆除房屋建筑物后的土地交付给政府,同时政府综合考虑地上房屋建筑物价值、土地使用权价值、停工损失及其他搬迁支出等因素后,向公司支付搬迁补偿款。对此,有的公司根据搬迁协议约定的具体补偿项目和相应的补偿金额,分别在完成拆除房屋建筑物、发生搬迁费用、停工损失以及交付土地时将相应补偿金额计入损益;亦有公司将取得的搬迁补偿款整体作为资产处置对价,在最后交付土地时点一次性计入损益。一般情况下,在满足市场化原则、补偿价格公允的前提下,为搬迁补偿而发生的多项补偿项目,整体是一项交易,政府支付对价的主要目的在于取得土地,上市公司通常应当将此整体作为资产处置交易进行会计处理,除非有确凿证据表明存在政府补助,且政府补助与资产处置部分能够明确区分,则对于政府补助部分,上市公司应按照政府补助准则相关规定进行会计处理。
注2:未恰当确认受让的租金收益权
根据企业会计准则及相关规定,金融资产是指企业持有的现金、其他方的权益工具以及从其他方收取现金或其他金融资产的合同权利等。租赁,是指在一定期间内,出租人将资产的使用权让与承租人以获取对价的合同。
年报分析发现,个别上市公司本期与第三方达成协议,受让第三方作为出租方持有的经营租赁合同的租金收益权,后续可据此直接向承租方收取租金,且第三方对剩余租赁期间内的现金流量承担差额补足义务,以保证租赁期间内上市公司可获取固定的租金。上市公司将支付给第三方的对价确认为无形资产,在剩余租赁期间内摊销,同时将取得合同后收取的租金确认为租金收入。对于此类交易,上市公司应结合商业实质判断受让的租金收益权本质上是金融资产、无形资产还是可转租赁的使用权资产。若上市公司仅获得了被动向其他方收取现金的合同权利,并未与任何相关方签署租赁合同,也未参与租赁事宜的管理与经营决策、未主导相关资产的具体使用,则该合同权利应作为一项金融资产进行会计处理。
注3:未恰当计提原材料跌价准备
根据企业会计准则及相关规定,企业在确定存货的可变现净值时,应当以取得的确凿证据为基础,并且考虑持有存货的目的、资产负债表日后事项的影响等因素。用于出售的材料应当以该存货的估计售价减去估计的销售费用和相关税费后的金额确定其可变现净值;需要经过加工的材料存货,应当以所生产的产成品的估计售价减去至完工时估计将要发生的成本、估计的销售费用和相关税费后的金额确定其可变现净值。
年报分析发现,个别上市公司购入煤炭并用于发电、供热业务,本年度受产业政策及市场供需影响,煤炭原材料价格大幅上涨,产成品销售毛利率大幅下降为负数。上市公司为保障生产,期末大幅增加原材料库存,但未对原材料计提存货跌价准备。上市公司应结合原材料持有目的分析判断,若相关证据(如合同约定、政策法规等)表明上市公司持有的煤炭原材料须用于投入生产加工生产产成品的,则在资产负债表日,因该原材料生产产出的产成品销售毛利率已大幅下降且为负数,表明原材料的可变现净值很可能已低于其成本,上市公司不应以原材料价格上涨为由不计提跌价准备。
注4:投资性房地产转换会计处理不恰当
根据企业会计准则及相关规定,企业必须有确凿证据表明房地产用途发生改变,才能将非投资性房地产转换为投资性房地产。是否具有确凿证据主要考虑两个方面:一是企业董事会或类似机构应当就改变房地产用途形成正式的书面决议;二是房地产因用途改变而发生实际状态上的改变。企业对投资性房地产的计量模式一经确定,不得随意变更。成本模式转为公允价值模式的,应当作为会计政策变更处理,按计量模式变更时公允价值与账面价值的差额调整期初留存收益。
(1)将自用房地产转换为投资性房地产依据不充分。
年报分析发现,个别上市公司本年度通过董事会决议,拟将自用的房地产、土地使用权转为对外出租,并据此将相关资产转换为投资性房地产,按照公允价值进行后续计量。对于此类投资性房地产转换,除董事会决议以外,上市公司还应有确凿证据表明相关资产已因用途改变而发生实际状态上的改变,如已签订出租协议,或虽然尚未签订出租协议、但相关资产已不再用于日常生产经营活动,已进行重大的结构性调整且在功能上、性能上已达到可经营出租状态等。
(2)计量模式变更时相关会计处理不恰当。
年报分析发现,个别上市公司近年来根据市场情况对外出租房产,并根据出租情况,将已出租的房产转换为投资性房地产,房产出租比例逐年提升。本年度,上市公司将投资性房地产的计量模式由成本模式转为公允价值模式,并采用追溯调整法进行会计处理。上市公司在进行追溯调整时,对于以前年度尚未对外出租、确认为固定资产的房产,错误按照公允价值调整了固定资产账面价值。该部分资产由前期的固定资产转换为本期的投资性房地产,为资产实际使用状况发生变化,不属于会计政策变更范畴,不应对前期固定资产账面价值进行追溯调整。
注5:未恰当计提生产性生物资产折旧
根据企业会计准则及相关规定,企业对达到预定生产经营目的的生产性生物资产,应当按期计提折旧,并根据用途分别计入相关资产的成本或当期损益。
年报分析发现,个别上市公司在将生产性生物资产对外委托经营期间,未恰当分析相关资产实际情况,错误地暂停计提折旧。根据委托经营管理合同,上市公司将成熟的生产性生物资产委托外部养殖场饲养,委托经营期间,生产性生物资产所有权归属于上市公司,产出的农产品应按照约定价格全部售给上市公司,合同约定期满时,养殖场需按照合同要求将原生物资产交还给上市公司。上市公司应结合委托经营管理合同、生产性生物资产的控制权转移情况等进行分析,对于转移控制权的,其实质为向养殖场出售生产性生物资产,上市公司应当在控制权转移时终止确认生产性生物资产;对于未转移控制权的,其实质为公司向养殖场购买饲养服务,上市公司应继续对委托给养殖场饲养的生产性生物资产计提折旧。
注6:未恰当确认对有重大影响的合伙企业投资的递延所得税影响
根据企业会计准则及相关规定,对于以公允价值计量且其变动计入当期损益的金融资产,持有期间公允价值的变动暂不计入应纳税所得额,该类金融资产公允价值变动情况下将形成账面价值与计税基础的差异。
年报分析发现,个别上市公司对外投资合伙企业并将其作为联营企业核算。本期该合伙企业因对外投资金融资产产生公允价值变动损益,上市公司据此确认投资收益,但未确认该项暂时性差异产生的递延所得税负债。合伙企业以每一个合伙人为纳税义务人,其中合伙人为企业法人的,需就合伙企业分配的经营所得缴纳企业所得税。上市公司对外投资联营企业,其应就相关投资收益缴纳所得税。因本期上市公司确认的投资收益来源于联营企业产生的公允价值变动损益,而持有金融资产期间产生的公允价值变动损益暂不计入应纳税所得额,导致长期股权投资账面价值大于计税基础、产生暂时性差异,上市公司应确认递延所得税影响。
注7:未恰当列报应收款项融资
根据企业会计准则及相关规定,“应收款项融资”项目,反映资产负债表日以公允价值计量且其变动计入其他综合收益的应收票据和应收账款等,此类金融资产的业务模式既以收取合同现金流量为目标,又以出售该金融资产为目标,其中出售应当满足会计终止确认条件下的金融资产出售的标准。
年报分析发现,个别上市公司以附有追索权方式对应收账款进行保理,并列报为“应收款项融资”。由于附追索权保理的应收账款不满足终止确认条件,其业务模式仍是以收取合同现金流量为目标的金融资产,不应分类为以公允价值计量且其变动计入其他综合收益的金融资产,并列报为“应收款项融资”。
八、非经常性损益相关问题
根据《公开发行证券的公司信息披露解释性公告第 1 号——非经常性损益》(2008 年修订),非经常性损益是指与公司正常经营业务无直接关系,以及虽与正常经营业务相关,但由于其性质特殊和偶发性,影响报表使用人对公司经营业绩和盈利能力做出正常判断的各项交易和事项产生的损益。上市公司应对照非经常性损益的定义,综合考虑相关损益同公司正常经营业务的关联程度以及可持续性,结合自身实际情况做出合理判断。2020和 2021年报会计监管报告中相关问题对比以及2021年报具体问题如下:

向上滑动阅览
注1:未正确认定和披露与碳排放额度相关的非经常性损益。
个别上市公司将使用购入的碳排放配额履行减排义务所发生的营业外支出列示为非经常性损益。一般情况下,上市公司购入碳排放配额履行减排义务属于与公司正常经营业务相关的支出,通常不属于非经常性损益项目,除非有明确证据表明本期支出的性质特殊和偶发性。
注2:未正确认定与终止经营相关的非经常性损益。
个别上市公司因子公司经营业绩不理想,决定解散清算该子公司,并自做出决定之日起将该子公司认定为终止经营。上市公司认为子公司停业清算具有偶发性,将终止经营的相关损益(包括管理费用、财务费用、资产减值损失等项目)全部列报为非经常性损益。一般情况下,上市公司因经营不佳而决定终止某一子公司或事业部,是公司维持持续经营能力所做出的正常经营活动决策,是日常运营的商业结果。上市公司应结合损益项目具体形成原因、性质、特点来判断其是否属于非经常性损益范畴,不应简单将全部终止经营损益列报为非经常性损益。
注3:未正确认定与长期资产处置相关的非经常性损益。
个别上市公司未正确区分长期资产的处置损益和减值损失,将处置长期资产时未及时足额计提减值准备的部分确认为处置损失,并计入非经常性损益。一般情况下,长期资产的处置损益为非经常性损益,减值损失为经常性损益,上市公司不应将处置长期资产时未及时足额计提减值准备的部分计入非经常性损益。
九、列报和披露
2020和 2021年报会计监管报告中相关问题对比以及2021年报具体问题如下:

向上滑动阅览
注1:集团财务公司存款列报问题
根据企业会计准则及相关规定,对于成员单位未归集至集团母公司账户而直接存入财务公司的资金,成员单位应当在资产负债表“货币资金”项目中列示,根据重要性原则并结合本企业的实际情况,成员单位还可以在“货币资金”项目之下增设“其中:存放财务公司款项”项目单独列示。
年报分析发现,个别
