各州(市)人民政府,省直各委、办、厅、局,中央驻滇有关单位:
《云南省“高效办成一件事”2024年度新一批重点事项清单》已经省人民政府同意,现印发给你们,请结合实际认真组织实施。
各地各部门要认真贯彻党中央、国务院关于优化政务服务、推动“高效办成一件事”的决策部署,落实省委、省政府有关工作要求,按照《国务院关于进一步优化政务服务提升行政效能推动“高效办成一件事”的指导意见》(国发〔2024〕3号)、《国务院办公厅关于印发〈“高效办成一件事”2024年度新一批重点事项清单〉的通知》(国办函〔2024〕53号)、《云南省人民政府关于印发〈云南省进一步优化政务服务提升行政效能推动“高效办成一件事”实施方案〉的通知》(云政发〔2024〕15号)提出的目标任务、改革措施、工作要求,在加快2024年度第一批16个重点事项落地见效基础上,压茬推进新一批10个重点事项实施,确保取得实效,进一步提升企业和群众获得感。
云南省人民政府办公厅
2024年8月8日
(此件公开发布)
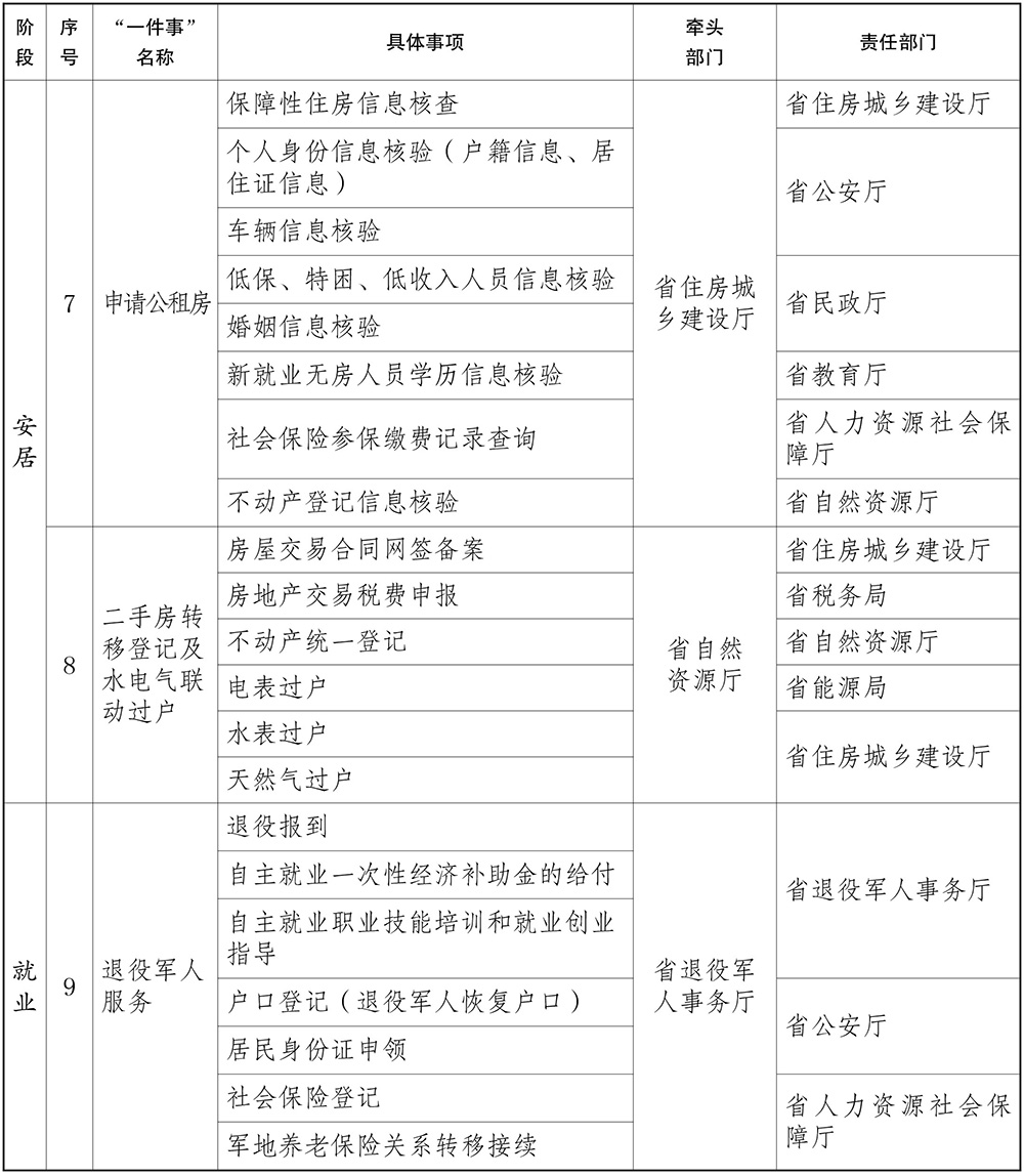
云南省“高效办成一件事”2024年度新一批重点事项清单




