根据国家市场监管总局令第95号,《公司登记管理实施办法》(以下简称《办法》)于2025年2月10日正式生效,作为新《公司法》(2024年7月1日生效)的重要配套规章,其通过细化公司登记管理规则,旨在规范公司登记管理、维护交易安全、优化营商环境、强化资本监管并提升公司治理效能。
本文试从立法背景、核心制度调整及实务影响三个方面展开分析。
一、立法背景与宗旨
新《公司法》作为上位法,对公司设立、变更、注销等作了原则性规定,其虽然对公司登记相关制度进行了调整和完善,但仍缺乏具体操作规则。《办法》的出台细化了新《公司法》关于登记相关制度相关规定,确保新《公司法》相关法律条款的落地实施和全国范围内公司登记管理工作的顺利开展。《办法》由国家市场监督管理总局发布,共29条,旨在落实新《公司法》的立法精神,解决注册资本认缴制实施以来的积弊,如“空壳公司”“虚假登记”等问题,同时回应社会关注的“调整认缴出资期限”、“职业闭店人”、“公司注销难”等痛点。
01
《办法》制定的必要性
1. 落实党中央、国务院决策部署的需要;
2. 实施新《公司法》及配套行政法规的需要;
3. 提升公司登记管理规范和服务质量的需要。
02
《办法》的核心目标
1. 规范公司登记程序,维护交易安全;
2. 强化资本真实性监管,遏制出资期限过长、注册资本虚高等乱象;
3. 优化公司治理结构,推动信息披露透明化。
二、核心制度调整与法律解读
01
明确公司登记管理要求

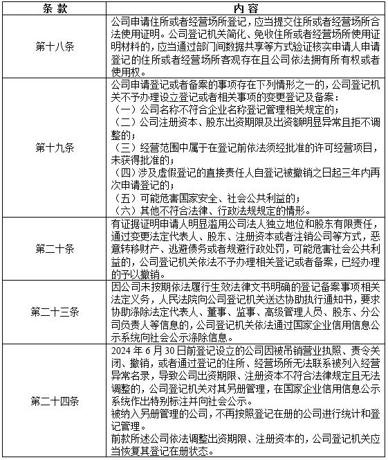
【重点解读】
登记公司要诚实信用。有限责任公司认缴出资、公司公示信息、中介机构代办理公司登记等,都应当遵守诚实守信原则。公司登记机关履职要维护诚信安全的市场秩序。
02
注册资本制度的细化与过渡安排

【重点解读】
1. 明确出资期限
《办法》第8、9条明确:

2. 增加注册资本
《办法》第7条明确:
(1)有限责任公司:股东认缴新增资本的出资按照公司章程的规定自注册资本变更登记之日起五年内缴足;
(2)股份有限公司:应当在公司股东全额缴纳新增股款后,办理注册资本变更登记。
3. 明确公司登记机关对公司注册资本的真实性、合理性需要进行研判的标准
《办法》第10条赋予登记机关在注册资本事项赋予“调查”的权利。该法第十条以列举的方式,强调在三种情况下公司登记机关应当对公司注册资本的真实性、合理性进行研判,避免恶意注册,即2024年6月30日前登记设立的公司存在认缴出资期限三十年以上、注册资本十亿元人民币以上或者其他明显不符合客观常识的情形的,公司登记机关经综合研判认定公司出资期限、注册资本明显异常,违背真实性、合理性原则的,依法要求公司及时调整。
4. 出资形式的扩展
《办法》第6条增加了数据和网络虚拟财产作价出资的规定,明确允许股东以数据、网络虚拟财产出资,但需满足法律对权属的规定及可评估、可转让的条件。此举顺应数字化趋势,表明实务已经关注到了数据和网络虚拟财产的财产属性、可流通性和商业价值,但也对资产评估和监管提出挑战。
03
公司治理与备案义务的强化

【重点解读】
1. 审计委员会成员的公示要求
《办法》第13条若公司以审计委员会替代监事会,需在董事备案时标明其成员信息,以便股东监督和诉讼追责。
2. 登记联络员制度
公司登记联络员信息备案并不是一项新制度。在2022年3月1日施行的《中华人民共和国市场主体登记管理条例》中已明确,市场主体登记联络员属于市场主体应当向登记机关办理备案的事项之一。《办法》第14条进行了进一步规定,公司应当依法对登记联络员进行备案,确保有效沟通,真正起到联络作用。联络员可由法定代表人、股东等担任,但股东是否适合担任此职位则有待商榷。
3. 高管任职资格的动态管理
《办法》第15条规定了董监高人员若触发《公司法》第178条消极资格(如失信、犯罪等),公司须在30日内解除其职务并备案,强化公司内部合规责任。
04
规范公司登记程序

【重点解读】
1. 恶意登记的审查与撤销权
《办法》第19、20条登记机关可对滥用法人独立地位、恶意转移财产或逃避债务的登记行为进行实质审查,拒绝办理或撤销已登记事项,突破传统形式审查的局限。
2. 涤除登记的司法协作
《办法》第23条针对法定代表人等因公司怠于变更登记而陷入限高困境的情形,法院可要求登记机关通过公示系统涤除相关信息,为个人维权提供路径。
3. 另册管理制度
《办法》第24条对因异常状态(如经营异常、吊销执照)导致资本不合规且无法调整的公司,登记机关将其列入另册管理并公示,直至整改完成。
05
关于代理登记、备案及监管要求

【重点解读】
针对公司注册和变更中虚假登记行为的中介机构,强化了中介责任,并结合新《公司法》对违法行为设置了从重处罚的规定。中介机构若协助虚假登记,可能面临最高10万元罚款,甚至依《公司法》从重处罚,遏制“代持”“壳公司”等乱象。
三、实务影响与挑战
《办法》在实务层面带来的影响包括:
1. 企业合规成本上升
存量公司需在过渡期内调整出资期限,可能引发章程修改、股东协商等成本;数据出资的评估标准也尚待明确,增加了操作复杂性。
2. 治理透明度提升
明确了股东出资信息需在20个工作日内公示,审计委员会成员身份的公开,推动了公司治理的阳光化。
3. 司法与行政协作强化
涤除登记制度与另册管理将提升执行效率,但如何平衡登记机关自由裁量权与市场主体权益则仍需实践探索。
四、结语
《办法》通过制度细化与监管创新,为新《公司法》落地提供了操作框架,是对新《公司法》的精细化落地,通过注册资本实缴化、治理透明化、监管主动化等改革,其核心在于平衡资本灵活性与交易安全,推动市场主体从“重设立”向“重合规”转型,其实施将有助于提升市场诚信度,维护交易安全,推动营商环境的进一步优化,未来配套细则的出台(如数据出资评估标准)及司法案例的积累,将进一步塑造其实践效果。企业需提前规划出资安排、完善内部治理,以应对监管升级带来的挑战。
免责声明:以上评论及解读仅作为一般法律信息参考,不代表金茂律师事务所或本所律师对具体法律问题的法律意见或建议。如果您需要针对特定问题的法律咨询和交流,欢迎与本所联系
