政策背景
近年来,全球范围内各国纷纷推出举措吸引外商直接投资(FDI),以促进本国经济发展。在这一背景下,中国也持续优化营商环境,鼓励海外资本留在国内再投资。早在2017年底,中国财政部、税务总局等部门就发布了境外投资者利润再投资的递延纳税优惠政策(财税〔2017〕88号),允许符合条件的外资股东将其从中国境内企业取得的利润再投资于国内项目时暂不征收预提所得税。随后财政部等部门于2018年9月发布财税〔2018〕102号,扩大适用范围至所有非禁止外商投资领域,并同时废止了财税〔2017〕88号。据国家税务总局数据显示,自2018年实行外商利润再投资暂不缴纳预提所得税优惠政策至2023年底,外商累计享受递延纳税的再投资金额已达6603亿元。2024年,享受递延纳税政策的外商在华再投资金额达1622.8亿元,同比增长15%,再创新高。
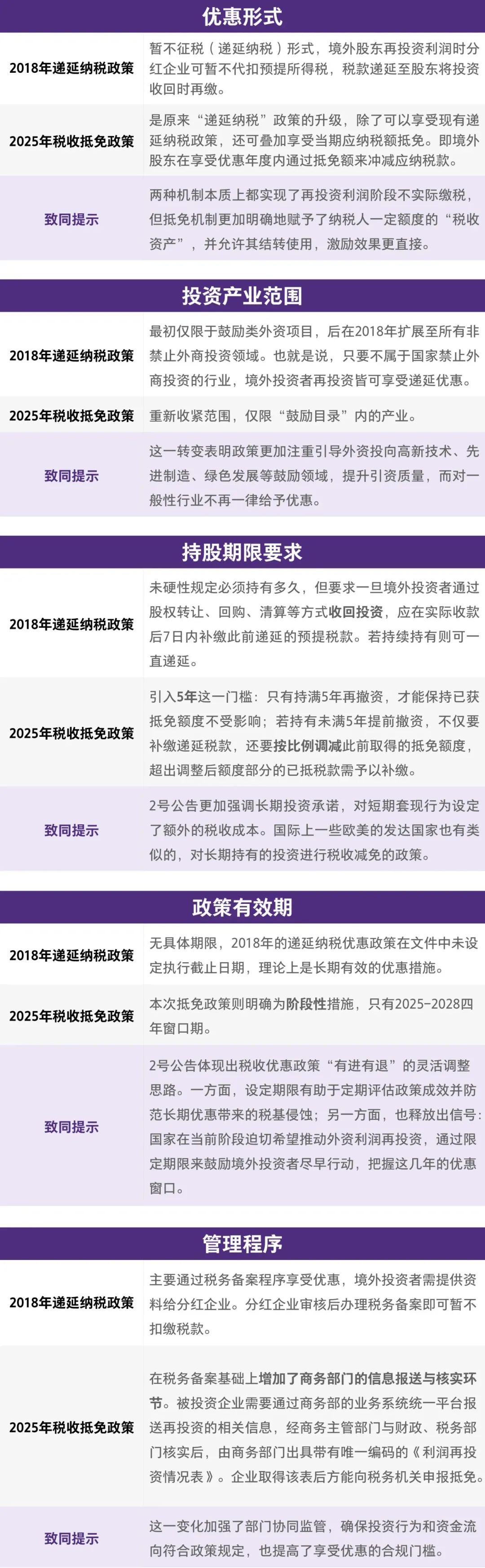
为进一步稳外资、促投入,提高外资留存再投资的积极性,2025年6月财政部、税务总局、商务部联合发布了《关于境外投资者以分配利润直接投资税收抵免政策的公告》(2025年第2号公告,以下简称“2号公告”)。2号公告自2025年1月1日起施行,有效期截至2028年12月31日。下面我们从政策要点、机制变化到实务操作,对这一税收抵免新政进行解析。
新政核心内容:税收抵免机制与适用条件
2号公告的最大亮点,是在现有的递延纳税优惠基础之上,推出税收抵免机制。具体而言,境外投资者在2025年至2028年期间,将其从中国境内居民企业分配取得的利润直接用于境内符合条件的再投资,可按投资额的10%获得所得税抵免。该抵免额用于抵减境外投资者当年应缴纳的企业所得税税款,当年抵免不完的部分可结转以后年度继续抵扣,直至抵免额用完为止。
要享受该税收抵免政策,境外投资者必须同时满足以下五项条件:

除了上述条件外,2号公告还明确了抵免额度的适用范围:抵免额只能用于冲减境外投资者从分红企业在再投资完成之后取得的中国来源所得应纳税款,例如后续从该分红企业获得的股息、利息、特许权使用费所得等。如果中国与境外投资者所在国(地区)有税收协定且约定的股息、红利预提税税率低于10%,则按协定优惠税率计算抵免额度上限。这一点意味着,协定税率5%的投资者实际可抵免的税款以5%为限,不能因为政策而产生超额抵免的情形。
政策有效期方面,2号公告施行时间为2025年1月1日至2028年12月31日。在此期间发生的符合条件的再投资均可按规定享受税收抵免。如果境外投资者在2025年1月1日到公告发布(6月27日)之前已进行了符合条件的再投资,可在公告发布后申请追补享受抵免,将相应抵免额用于冲抵公告发布日之后产生的应纳税额。但2025年之前的投资不可追溯适用这一新政。
新旧政策对比:从递延纳税到抵免优惠
2018年的利润再投资递延纳税政策(财税〔2018〕102号及配套公告)与此次2025年抵免新政(2号公告)在机制和适用范围上都有显著不同,反映出政策取向的演进:

简单案例示意:
若境外投资者将1亿元人民币的股息再投资于符合条件的项目,可获得1000万元的税收抵免,用于抵扣其在中国境内的企业所得税应纳税额(如股息、利息或特许权使用费等收入的税款)。
若中国与投资者所在国订立税收协定,且协定规定的股息税率低于10%(如中国-新加坡协定规定,在股息受益所有人是公司,并直接拥有支付股息公司至少25%资本的情况下,限制税率为5%),则税收抵免按该较低税率计算,即再投资1亿元人民币将产生500万元的抵免额。
若当年的应纳税额不足以抵免全部抵免额,剩余部分可结转至未来年度,直至抵免余额为零。2028年12月31日后未使用的抵免余额仍可继续使用。
致同观察
尽管2号公告出台为境外股东再投资带来利好,但在实际操作和细节执行层面,仍有若干问题值得后续关注:
提前撤资抵免调整的计算方式:公告仅提及未满5年撤资需按比例减少抵免额度,但如何计算“按比例”尚需明确指引。例如,持有4年撤资,是按4/5比例保留抵免、1/5取消?若期间已部分使用抵免额,具体补税金额如何计算?这些问题将在后续具体办税实操中遇到,或将需要配套公告进一步细化说明。
产业目录调整的影响:被投资企业须在再投资期内始终从事鼓励类产业。若投资时属于鼓励类,但之后因为产业政策调整或企业业务变化导致不再在目录内,是否会影响已享受的抵免资格?目前政策未明言这一情形的处理,企业应谨慎对待业务转型或目录调整带来的合规风险。
部分再投资的处理:境外股东对于分配的利润,可能只将其中一部分再投资、其余部分汇出。对于部分再投资部分分红的情形,如何按比例享受抵免,剩余部分如何征税,原则上应按再投资金额计算10%抵免,对未再投资部分正常扣缴预提税,但实际申报抵免时是否能同时抵免境外投资者本次未再投资部分的应纳税款、如何备案,也有待税务机关在实践中予以明确指导。
抵免额适用范围边界:按照2号公告,抵免额度仅可用于冲减企业所得税法第三条第三款规定的股息、利息、特许权使用费等所得的税款。这意味着资本利得税(如境外投资者将股权转让获取的增值所得)不在抵免适用之列,后续会不会追加,值得期待。
结语
境外投资者以分配利润再投资的税收抵免新政,为在华外资企业提供了实实在在的优惠和机遇。对于符合条件且有再投资计划的企业而言,应结合利润分配和投资规划积极拥抱这一政策红利,在合法合规的前提下最大化地提升资金利用效率,这不仅意味着当前税负的降低,更彰显出中国市场长期发展的吸引力和信心。我们建议相关企业尽早评估自身情况,如有相关问题可以随时联系我们做进一步探讨。
本文内容仅供一般参考之用,版权归致同会计师事务所(特殊普通合伙)所有,我们不对任何主体因使用本文内容而导致的任何损失承担责任,如需转载本文,务必原文转载,不得修改,且标注转载来源为:致同官方微信公众号。
