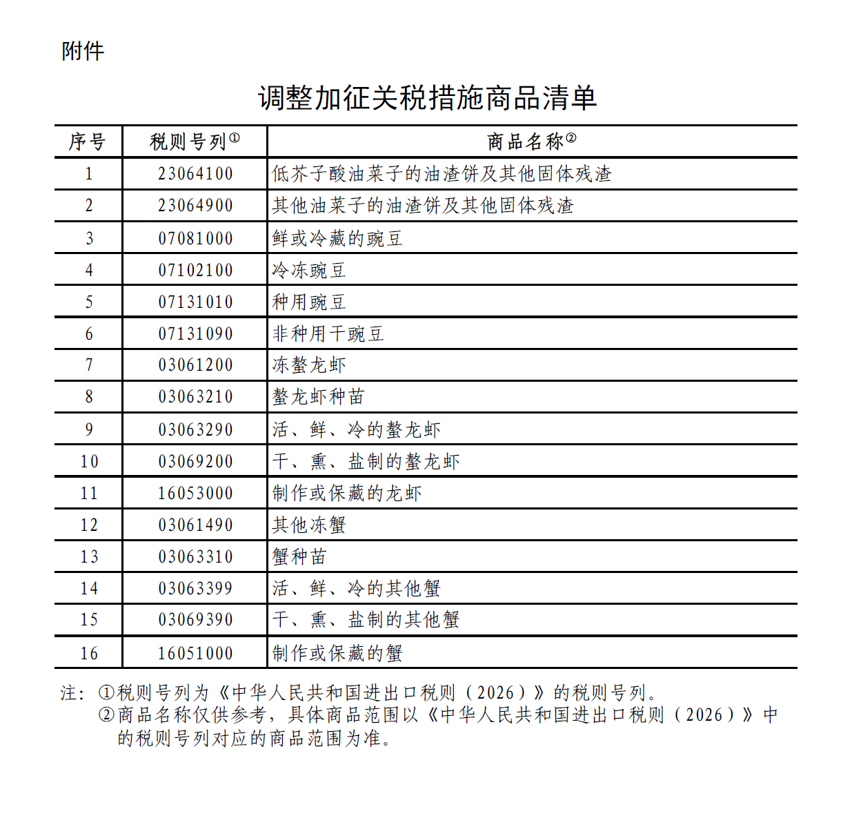
为落实中加两国领导人达成的重要共识,根据《中华人民共和国关税法》、《中华人民共和国海关法》、《中华人民共和国对外贸易法》等法律法规和国际法基本原则,自2026年3月1日至2026年12月31日,调整《国务院关税税则委员会关于对原产于加拿大的部分进口商品加征关税的公告》(税委会公告2025年第3号)规定的加征关税措施,不加征对原产于加拿大的油渣饼、豌豆加征的100%关税以及对原产于加拿大的龙虾、蟹加征的25%关税,具体商品范围见附件。
附件:调整加征关税措施商品清单
国务院关税税则委员会
2026年2月27日

