小额零星扣除标准变了!
此次调整的核心是增值税按次起征点与企业所得税小额零星扣除标准同步上调:
2026年1月1日起,增值税按次起征点由500元提至1000元,根据国家税务总局公告2018年第28号第九条规定,企业所得税小额零星业务扣除标准同步上调至1000元/次(日)。
简单来说,企业向未办税务登记的自然人支付小额费用,只要不超1000元,不用再费劲找代开发票,凭证要求大幅简化,直接降低企业办税成本。
举个最常见的例子:某公司请保洁阿姨做办公室清洁,费用 600元/次:
① 2025年12月(政策调整前):
增值税按次起征点:500元/次(日)
600元>500元,不属于小额零星业务
税前扣除凭证:必须取得代开发票才能扣除,无票不得扣
② 2026年1月发生(政策调整后):
增值税按次起征点:1000元/次(日)
600元≤1000元,属于小额零星业务,无需发票
税前扣除凭证:凭“收款凭证+内部凭证”即可扣除
实务操作要点
调整放宽了凭证要求,但合规底线不能破,务必按标准执行。
企业应优先索取发票,无法取得发票情况下,务必做细做实小额零星支出的凭证、口径、范围。
若小额零星支出属于【劳务报酬/稿酬/特许权使用费】,哪怕金额不足1000元,企业也需依法代扣代缴个人所得税,零申报也必须申报,切勿遗漏!
一、 工资薪金支出:以实际支付为前提税前扣除的工资薪金必须为已实际支付给员工的报酬。需注意合理性,投资者工资需符合雇佣实质(如签订合同、申报个税、缴纳社保),否则可能被视为利润分配。同一笔薪金不得在不同主体间重复扣除。
二、 职工薪酬相关费用:严格遵循比例上限三项经费:职工福利费、工会经费、职工教育经费的税前扣除,分别不得超过实际发放工资薪金总额的14%、2%和8%。超支部分需作纳税调增。补充保险:为员工支付的补充养老保险、补充医疗保险,分别在不超过职工工资薪金总额5%标准内的部分,准予扣除。此外,企业财产保险、雇主责任险、公众责任险等可据实扣除,但为一般员工购买的商业意外险通常不得税前扣除。
三、 广告与业务宣传费:行业比例有别,超支允许结转扣除比例因行业而异:一般企业:不超过销售(营业)收入的15%。化妆品制造与销售、医药制造、饮料制造(不含酒类)企业:30%。烟草企业:一律不得扣除。
注:超出部分,准予结转以后纳税年度扣除。筹建期间发生额,可按筹办费相关规定处理
四、 业务招待费:双重标准,孰低扣除此项调整需严格遵循双重限制:按发生额的60%扣除,且最高不得超过当年销售(营业)收入的5‰,取两者中较低者作为扣除限额。
举例:企业年收入1000万元,招待费20万元。
① 20万×60%=12万元;
② 1000万×5‰=5万元。
故当年仅可扣除5万元,其余15万元需调增。
五、未经核定的准备金支出及内部支付准备金:未经财税主管部门核定的各项资产减值准备、风险准备(如应收账款坏账准备)不得扣除,需纳税调增。内部支付:企业之间支付的管理费、企业内部营业机构之间支付的租金和特许权使用费等。
……
新收入准则与企业所得税收入确认的差异,本质是“会计权责发生制(基于合同控制权)”与“税法权责发生制(基于风险报酬转移)”的差异。
作为财税人员,在认真学习会计准则、税法规定的基础上,可结合具体案例拆解差异,领会“会计按准则、税务按法规、差异按调整”的核心原则。同时,还应关注政策更新,尤其是财政部针对新收入准则出台的配套文件或解答以及税务总局相关公告等,确保税会处理的合规性。
新收入准则与企业所得税收入确认的差异对比
收入确认的税会差异是企业财务人员和财税从业者关注的核心痛点。
新收入准则(《企业会计准则第14号——收入》)以“合同权利义务”为核心,采用“五步法”模型确认收入;企业所得税收入确认以《国家税务总局关于确认企业所得税收入若干问题的通知》(国税函〔2008〕875号)为核心依据,侧重“权责发生制+实质重于形式”。二者在确认原则、条件、时点上的差异,直接影响企业的纳税申报和财务报表列报。
一、核心依据与确认原则对比

二、收入确认“五步法”与税务确认条件的差异
新收入准则的“五步法”是会计收入确认的核心框架,与企业所得税的收入确认条件存在明显差异,具体对比如下:
1.识别与客户订立的合同
?会计要求:合同需满足5个条件(双方批准、明确权利义务、有商业实质、对价可收回、对价金额可计量),且合同存续期间需持续评估。
?税务差异:税法对合同的形式要求更宽松,口头合同、事实合同只要满足“风险报酬转移”即可确认收入,且不要求评估“对价可收回性”(坏账风险在税前扣除时另行处理)。
2.识别合同中的单项履约义务
?会计要求:将合同中可明确区分的商品/服务拆分为单项履约义务(如销售设备+安装服务,若安装可单独提供则拆分),分别确认收入。
?税务差异:税法一般不要求拆分履约义务,除非政策明确规定(如混合销售、兼营),通常按“一笔交易”整体确认收入。
3.确定交易价格
?会计要求:需考虑可变对价(如折扣、返利、退款)、重大融资成分、非现金对价、应付客户对价等,按期望值或最可能发生金额确定交易价格。
?税务差异:强调“收入金额可靠计量”,可变对价在实际发生时确认(如返利实际支付时冲减当期收入),融资成分通常不调整收入(利息收入/支出单独处理)。
4.将交易价格分摊至各单项履约义务
?会计要求:按各单项履约义务的单独售价比例分摊交易价格。
?税务差异:无分摊要求,按合同总金额或实际收款金额确认收入。
5.履行履约义务时确认收入
?会计要求:区分在某一时段内(履约进度法)和在某一时点(控制权转移时点)确认收入。
?时段内确认:满足客户能控制履约过程中产出的商品、履约过程中创造的资产不可替代且企业有权收款、履约进度可可靠计量。
?时点确认:综合判断控制权转移迹象(如客户验收、商品所有权转移、客户承担风险报酬等)。
?税务差异:
?商品销售:以“风险报酬转移”为核心,通常在发货、验收或收款时确认收入,较少采用“履约进度法”;
?劳务/服务:税法允许按“完工进度(完工百分比法)”确认收入,与会计时段内确认类似,但完工进度的判断更侧重实际工作量(如工程结算单),而非会计的“投入法/产出法”。
三、实务案例
A公司20×5年12月1日将一批商品销售给甲公司,商品售价100万元,价税合计113万元,该批商品成本80万元。货物已经发出,增值税专用已经开具。购销安装合同约定30日内支付货款。12月末A公司得到消息,甲公司所在地发生地震,给甲公司造成重大财物损失,甲公司何时能支付货款难以判断。截止20×5年底,A公司仍未收到甲公司货款,且甲公司的财务状况仍然没有得到改善。
假定A公司在20×5年度适用新收入准则。
问题:20×5年度A公司销售商品的会计处理及涉及的相关纳税调整与所得税申报表填报
解析:
(1)会计处理
A公司根据甲公司的实际情况,应遵循会计收入准则对收入确认条件进行职业判断,在货款很可能不能收回的情况下,是不满足收入的确认条件,因此会计上不能确认收入。
销售发出商品时:
借:发出商品80.00万元
贷:库存商品80.00万元
同时,将增值税专用发票注明的增值税税额挂往来账:
借:应收账款-甲公司13.00万元
贷:应交税费-应交增值税(销项税额)13.00万元
(2)税会差异分析
根据税法规定,A公司销售甲公司商品应确认销售收入100万元、销售成本80万元;而会计上由于不满足收入确认条件,既没有确认收入,也没有确认销售成本;因此,应对销售收入和销售成本同时进行纳税调整。
六、罚款与滞纳金:依据性质判定可扣除:经营性罚款、违约金(如合同违约金、银行罚息、供应商违约金等)。不可扣除(需调增):
行政性罚款
罚金
税收滞纳金(如工商、环保、市场监管、交通违章罚款)。
七、 公益性捐赠:途径合规与额度限制扣除限额:在年度会计利润总额12% 以内的部分准予扣除。合规途径:必须通过公益性社会组织或县级以上人民政府及其部门进行。
结转扣除:超过限额部分,准予结转以后3个纳税年度扣除。直接捐赠不得扣除。
八、 赞助支出:严格区分是否属于广告性质可扣除:具有广告宣传性质,通过工商部门批准的专门机构制作,经公开媒体传播,并取得合法凭证的支出。不可扣除(需调增)
:非广告性质的赞助支出,如单纯冠名费、无偿支持费等,因与经营收入无直接关系,一律不得扣除。
九、 利息支出:关注利率与债资比(尤其关联方借款)非金融企业向非金融企业借款的利息支出,扣除时需同时满足:
利率上限:不超过金融企业同期同类贷款利率。
债资比限制:接受关联方债权性投资与其权益性投资的比例
非金融企业为2:1
金融企业为5:1
超过比例计算的利息支出不得扣除。
十、 跨期费用与凭证时效性企业当年实际发生的成本费用,必须在次年度企业所得税汇算清缴结束前(即5月31日) 取得合法有效凭证(如发票、财政票据等)。逾期未取得凭证的支出,不得在发生年度税前扣除,需作纳税调增。
2026年企业所得税汇算清缴全流程操作指南
及汇算清缴申报表填报批注说明
2026 5 月 31 日前,是企业所得税汇算清缴申报的开始时间和截止时间,企业需在此期间,及时、准确并合规地完成 2025 年度的汇算清缴,企业纳税人要注意截止时间,以免错过申报!今天朴税小编给大家整理详细的2026年企业所得税汇算清缴操作指南,以及企业所得税汇算清缴申报A表35张表带批注底稿(最新),不清楚申报流程和报表如何填写的朋友,可以参考!
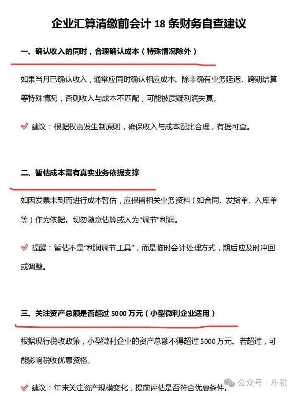
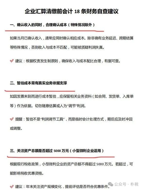
企业汇算清缴前给财务会计的18条自查建议
2026年企业所得税汇算清缴操作指南
企业所得税汇算清缴申报A表35张表带批注底稿(最新)
表4-1 A000000企业所得税年度纳税申报基础信息表
表4-2 企业所得税年度纳税申报表填报表单
A100000 企业所得税年度纳税申报主表
A101010一般企业收入明细表
表4-5 A101020金融企业收入明细表
A102010一般企业成本支出明细表
表4-7A102020 金融企业支出明细表
表4-8 A103000事业单位、民间非营利组织收入、支出明细表
表4-9 A104000期间费用明细表
表4-10 A105000纳税调整项目明细表


























