实务研究
企业所得税
139nsjrcyzdpj
研发费加计扣除政策一文全解(20260404更新)
发布时间:2026-04-07   来源:一品税悦 
免责申明:本站自编内容版权所有,不得转载;部分内容转载自报刊或网络,转载内容均注明来源和作者,如对转载、署名等有异议的相关方请通知我们(tfcj@tfcjtax.com,051086859269),我们将及时处理!本网站登载的财税法规政策请以官方发布的为准;本网站内容仅供学习参考之目的,所有文章内容与观点并不代表本站观点、立场,我们不对其准确性、合规性负责!如用于实务操作等等其他任何目的,所产生的法律风险与法律责任与本站无关!

 

一、最新政策

1.企业开展研发活动中实际发生的研发费用,未形成无形资产计入当期损益的,在按规定据实扣除的基础上,再按照实际发生额的100%在税前加计扣除;形成无形资产的,按照无形资产成本的200%在税前摊销。无形资产摊销年限不得低于10年。作为投资或者受让的无形资产,有关法律规定或者合同约定了使用年限的,可以按照法律规定或者合同约定的使用限分期摊销。(财政部 税务总局公告2023年第7号)

2.集成电路企业和工业母机企业开展研发活动中实际发生的研发费用,未形成无形资产计入当期损益的,在按规定据实扣除的基础上,在2023年1月1日至2027年12月31日期间,再按照实际发生额的120%在税前扣除;形成无形资产的,在上述期间按照无形资产成本的220%在税前摊销。注意:国家鼓励的集成电路生产企业、国家鼓励的重点集成电路设计企业、工业母机企业均依据国家制定下发的企业清单确定;集成电路装备、材料、封闭、测试企业需要通过省级发改和工信部门核查。(财政部 税务总局 国家发展改革委 工业和信息化部公告2023年第44号)

3.企业可在当年7月份预缴、10月份预缴以及企业所得税年度汇算清 缴时申报享受研发费用加计扣除政策。(国家税务总局 财政部公告2023年第11号)

 

图片

二、政策沿革

  1. 财企〔2007〕194号和企业会计准则第6号及指南——无形资产,是研发费用扣除的会计口径。


    《中华人民共和国企业所得税法》,是有关研发费加计扣除的法律规定,税法第三十条第一项规定了开发新技术、新产品、新工艺发生的研究开发费用在计算应纳税所得额时加计扣除,自2008年1月1日起实施。

    《中华人民共和国企业所得税法实施条例》,是国务院根据企业所得税法制定,条例第九十五条规定了企业为开发新技术、新产品、新工艺发生的研究开发费用,未形成无形资产计入当期损益的,在按照规定据实扣除的基础上,按照研究开发费用的50%加计扣除;形成无形资产的,按照无形资产成本的150%摊销。

    国税发〔2008〕116号、财税〔2013〕70号,对研发费用加计扣除政策作出系统、详细规定,自2016年1月1日起废止。


    财税〔2015〕119号,采用负面清单方式,扩大了可加计扣除研发费用的范围,自2016年1月1日起实施(部分条款被财税〔2018〕99号废止)。

  2. 国家税务总局公告2015年第97号,明确了财税〔2015〕119号文的政策执行口径,发布了2015年版研发费用辅助账。自2016年1月1日实施(部分条款被总局公告2017年第40号、财税〔2018〕64号和税务总局公告2019年第41号废止)。

    国科发火〔2016〕195号 (高新技术企业认定管理工作指引)规定了研发费用扣除的高新技术企业认定口径。

    国家税务总局公告2017年第40号,完善和明确了部分研发费用范围和归集口径,自2017年1月1日起实施。

    财税〔2017〕34号,将科技型中小企业享受研发费用加计扣除比例由50%提高到75%。优惠期限:2017年1月1日至2019年12月31日。

    财税〔2017〕34号、总局公告2017年第18号(已失效)、国科发政〔2017〕115号、国科火字〔2017〕144号、财税〔2018〕76号、国科发火〔2018〕11号 、总局公告2018年第45号、国科火字〔2022〕67号、财政部 税务总局 科技部公告2022年第16号是科技型中小企业研发费用加计扣除政策和管理体系。

    财税〔2018〕64号,从2018年1月1日起,取消企业委托境外研发费用不得加计扣除限制,企业委托境外进行研发活动所发生的费用,按照费用实际发生额的80%计入委托方的委托境外研发费用。委托境外研发费用不超过境内符合条件的研发费用三分之二的部分,可以按规定在企业所得税前加计扣除。

    财税〔2018〕99号和财政部 税务总局公告2021年第6号,规定在2018年1月1日至2023年12月31日期间,将研发费用加计扣除比例从50%提高到75%。

    国家税务总局公告2019年第41号,明确了企业申报享受研发费用加计扣除政策时,按照国家税务总局公告2018年第23号的规定执行,不再填报《研发项目可加计扣除研究开发费用情况归集表》和报送《“研发支出”辅助账汇总表》。《“研发支出”辅助账汇总表》由企业留存备查。本公告适用于2019年度及以后年度企业所得税汇算清缴申报。

    财政部 税务总局公告2021年第13号(已废止),从2021年1月1日起,制造业企业研发费用加计扣除比例由75%提高到100%。并规定企业预缴申报当年第3季度(按季预缴)或9月份(按月预缴)企业所得税时,可以自行选择就当年上半年研发费用享受加计扣除优惠政策。

    国家税务总局公告2021年第28号(文件第一条现已失效),在2021年10月预缴申报时,允许企业自主选择提前享受前三季度研发费用加计扣除优惠。发布了2021版研发费用辅助账样式,降低了填写难度。将4类辅助账样式合并为一类,共“1张辅助账+1张汇总表”。调整优化了“其他相关费用”限额的计算方法,改为统一计算所有研发项目“其他相关费用”限额,即允许多个项目“其他相关费用”限额调剂使用,总体上提高了可加计扣除的金额。

    财政部 税务总局 科技部公告2022年第16号(已废止),自2022年1月1日起,科技型中小企业研发费用加计扣除比例由75%提高到100%。

    国家税务总局公告2022年第10号(已废止),规定企业10月份预缴申报第3季度(按季预缴)或9月份(按月预缴)企业所得税时,可以自主选择就当年前三季度研发费用享受加计扣除优惠政策。

    财政部  税务总局  科技部公告2022年第28号,将现行适用研发费用税前加计扣除比例75%的企业,在2022年10月1日至2022年12月31日期间,税前加计扣除比例提高至100%。(已被财政部 税务总局公告2023年第7号废止)

    财政部 税务总局公告2023年第7号,将符合条件行业企业研发费用税前加计扣除比例由75%提高至100%的政策,作为制度性安排长期实施,自2023年1月1日起执行。

    国家税务总局 财政部公告2023年第11号,规定自2023年1月1日起,对7月份预缴申报第2季度(按季预缴)或6月份(按月预缴)企业所得税时,能准确归集核算研发费用的,允许企业就当年上半年发生的研发费用享受加计扣除政策。即在原有10月份预缴申报和年度汇算清缴两个享受时点的基础上,再新增一个享受时点。

    财政部 税务总局 国家发展改革委 工业和信息化部公告2023年第44号,规定

    集成电路企业和工业母机企业开展研发活动中实际发生的研发费用,未形成无形资产计入当期损益的,在按规定据实扣除的基础上,在2023年1月1日至2027年12月31日期间,再按照实际发生额的120%在税前扣除;形成无形资产的,在上述期间按照无形资产成本的220%在税前摊销。

  3. 《关于开展2023年度享受研发费用加计扣除政策的工业母机企业清单制定工作的通知》(工信部联通装函〔2024〕60号),制定了享受研发费用加计扣除政策的工业母机企业清单。

    《关于2024年度享受研发费用加计扣除政策的工业母机企业清单制定工作有关事项的通知》(工信部联通装函〔2025〕64号),规定了2024年度享受研发费用加计扣除政策的工业母机企业需同时符合的条件,及提交材料清单有关事项。
    《国家发展改革委等部门关于做好2025年享受税收优惠政策的集成电路企业或项目、软件企业清单制定工作的通知》(发改高技〔2025〕385号),规定了2025年享受税收优惠政策的集成电路企业或项目、软件企业清单制定工作有关事项通知。
    《国家税务总局关于优化企业所得税年度纳税申报表的公告》(国家税务总局公告2025年第1号),由于财政部 税务总局 科技部2022年第28号公告已经废止,纳税人无需分别计算前三季度、第四季度研发费用金额。因此,删除了《研发费用加计扣除优惠明细表》(A107012)中的相关行次,并对“加计扣除比例及计算方法”的填报口径进行调整。
    《关于2025年度享受研发费用加计扣除政策的工业母机企业清单制定工作有关事项的通知》(工信部联通装函〔2026〕85号),规定了2025年度享受研发费用加计扣除政策的工业母机企业需同时符合的条件,及提交材料清单有关事项。

  4. 首次将 "申请进入名单前 36 个月未发生重大税务违法行为" 作为硬性准入条件,要求所有申请企业(包括续申报企业)提交税务合规承诺书,将涉税违规违法行为纳入联审考量因素,明确了对违规企业追缴税款和滞纳金的处罚措施。这些变化体现了国家在支持工业母机产业发展的同时,更加注重政策执行的规范性和严肃性,防范税收风险。
三、不适用加计扣除的情形
(一)不适用加计扣除的行业
不适用加计扣除的行业包括烟草制造业(含电子烟生产)、住宿和餐饮业、批发和零售业、 房地产业、租赁和商务服务业、娱乐业六大行业以及财政部和国家税务总局规定的其他行业以《国民经济行业分类与代码(GB/4754-2011)》为准,并随之更新(目前最新版本为《国民经济行业分类与代码 (GB/T4754-2017 ) 》)。
图片
上述不适用税前加计扣除政策行业的企业,是指以所列行业业务为主营业务,其研发费用发生当年的主营业务收入占企业按税法第六条规定计算的收入总额减除不征税收入和投资收益的余额50%(不含)以上的企业。从收入总额中减除的投资收益包括税法规定的股息、红利等权益性投资收益以及股权转让所得。在计算收入总额时,应注意收入总额的完整性和准确性,税收上确认的收入总额不能简单等同于会计收入,应重点关注税会收入确认差异及调整情况。在判定主营业务时,应将企业当年取得的各项不适用加计扣除行业业务收入汇总确定。
例:某综合性商场2017年度取得零售收入15000万元,兼营生产汽车仪表取得销售收入5000万元, 取得投资收益1000万元。
全年用于汽车仪表研发发生的费用支出500万元。则该商场零售收入占比15000÷(15000+ 5000)×100%=75%,不得享受研发费加计扣除优惠政策。
依据:财税〔2015〕119号、总局公告2015年第97号
(二)不适用加计扣除的企业
1.会计核算不健全,不能够准确归集研发费用的企业;
2.核定征收的企业;
3.非居民企业。
依据:财税〔2015〕119号
(三)不适用加计扣除的活动
财税〔2015〕119号明确以下活动不适用加计扣除政策
1. 企业产品(服务)的常规性升级。比如,为提升批量清洗效率,在已有清洗装置上增加喷淋及喷淋槽,属于现有技术的简单优化,不属于研发活动。
2. 对某项科研成果的直接应用,如直接采用公开的新工艺、 材料、装置、产品、服务或知识等。比如,利用微信小程序等技术框架,使用成熟数据传输技术实现快速的消息订阅与分发,不存在技术风险,属于运用现有软件产品进行开发,不属于研发活动。
3.企业在商品化后为顾客提供的技术支持活动。例如,软件产品销售后,软件企业为客户提供的常规运维服务,不属于研发活动。
4. 对现存产品、服务、技术、材料或工艺流程进行的重复或简单改变。用市场中已经成熟的工业组件组装智能办公桌椅,属于对现有成熟工业产品的简单组合,不属于研发活动。
5.市场调查研究、效率调查或管理研究。比如产品上市之后的市场调研,不属于研发活动。
6.作为工业(服务)流程环节或常规的质量控制、测试分析、 维修维护。比如制造业企业日常产品检测、测试,不属于研发活动。
7.社会科学、艺术或人文学方面的研究。比如POPMART主题公园建设研究属于艺术或人文方面的研究,不属于研发活动。
以上所列举的7类活动,仅是采取反列举的方法,并不意味着上述7类活动以外的活动都属于研发活动。企业开展的可适用研发费用加计扣除政策的活动,必须符合财税〔2015〕119号文件有关研发活动的基本定义。
研发活动,是指企业为获得科学与技术新知识,创造性运用科学技术新知识,或实质性改进技术、产品(服务)、工艺而持续进行的具有明确目标的系统性活动。
研发活动可分为基础研究(不含艺术或人文学方面的研究)、应用研究(不含对某项科研成果的直接应用,对现存产品、服务、技术、材料或工艺流程进行的重复或简单改变)、试验发展(不含市场调查、质量控制、测试分析、维修维护、常规测试、为生产工艺而进行的设计、试生产等)三类。
研发活动判断要点有三个,一是有明确创新目标,二是有系统组织形式,三是研发结果不确定。
图片
图片
图片
小结:为生产进行的工业设计、为产品流程而进行的工业工程和工装准备、为新产品、新工艺全面测试及随后进一步的设计和工程化以外的试生产活动、反馈研发(指一项新产品或者新工艺转到生产部门后,仍然存在需要解决的技术问题,其中一些可能需要进一步开展的研发活动)以外的售后服务和故障排除,与研发项目不直接相关的专利与许可证工作,公共检验控制、标准与规章的执行,不属于研发活动。
研发活动与科技活动
很多科技活动单独看其本身并不是研发活动,但如果主要是为了实现 研发需求,则可视为研发活动。例如,科技信息服务、通用信息收集和编 制、测试与规范化、质量控制、可行性研究等;否则,不是研发活动。
以下科技服务活动不属于研发活动:①以常规手段或者为生产经营目 的进行一般加工、定作、修理、修缮、广告、印刷、测绘、标准化测试, 建设工程的勘察、设计、安装、施工、监理等服务,但以非常规技术手段,解决复杂、特殊技术问题而提供的服务除外;②描晒复印图纸、摄影摄像等服务;③计量检定单位提供的强制性计量检定服务;④理化测试分析单位提供的仪器设备的购售、租赁及用户服务。
研发活动与软件开发活动
软件开发活动即使取得了软件著作权,也不一定是研发活动。只有当软件开发活动符合研发活动的界定时,才属于研发活动。
常规性的软件相关活动, 由于不涉及科学和 (或) 技术的进步或技术不确定性的解决,不属于研发。例如:
①  运用已知方法和现有软件工具进行商业应用软件和信息系统的开 发;
②  使用标准的加密方法进行安全性验证和数据完整性测试;
③  使用现有工具对网页或者软件的制作;
④  定制具有特殊用途的产品,在这个过程中,增加的知识对原有项 目有重大改进的除外;
⑤  为应用程序添加用户功能 (包括基础数据输入功能) ;
⑥  试验发展过程结束后,对现有系统或者程序的日常调试,如功能、 界面、性能等方面的简单优化;
⑦  转换和 (或) 编译计算机语言;
⑧  用户使用说明书的编写。
创意设计活动可以适用加计扣除政策,但并不代表创意设计活动属于研发活动。
研发活动的判断,详见《研发费用加计扣除政策执行指引(2.0版)》和研发费用加计扣除项目鉴定案例(含案例分析)。
(四)异议处理
1.税务部门应加强研发费用加计扣除优惠政策的后续管理,定期开展核查,年度核查面不得低于20%。
2.税务机关对企业享受加计扣除优惠的研发项目有异议的,可以转请地市级(含)以上科技行政主管部门出具鉴定意见,科技部门应及时回复意见。鉴定意见不需要企业提供。企业承担省部级(含)以上科研项目的,以及以前年度已鉴定的跨年度研发项目,不需要再鉴定。
3.企业研发费用各项目的实际发生额归集不准确、汇总额计算不准确的,税务机关有权对其税前扣除额或加计扣除额进行合理调整。
依据:财税〔2015〕119号
四、研发项目的组织形式
适用研发费用加计扣除政策的两大核心是 “研发活动的判断”和 “研发费用的准确核算归集”,而两者都需要以研发项目为基础。根据企业研发活动组织方式的不同,企业研发项目一般分为自主研发、 委托研发、合作研发与集中研发。
(一)自主研发。是指企业依靠自身资源,独立进行研发,并对研发成果拥有完全独立的知识产权。自主研发发生的费用依据实际发生额,按规定计算加计扣除。
(二)委托研发费用的加计扣除
1. 企业委托外部机构或个人开展研发活动发生的费用,可按规定税前扣除;加计扣除时按照研发活动发生费用的80%作为加计扣除基数。委托个人研发的,应凭个人出具的发票等合法有效凭证在税前加计扣除。 “研发活动发生费用”是指委托方实际支付给受托方的费用。无论委托方是否享受研发费用税前加计扣除政策,受托方均不得加计扣除。委托方委托关联方开展研发活动的,受托方需向委托方提供研发过程中实际发生的研发项目费用支出明细情况。比如,A企业2023年委托B关联企业研发,假设该研发项目符合研发费用加计扣除的相关条件。A 企业支付给 B 企业100万元。B 企业实际发生研发费用90万元 (其中按可加计扣除口径归集的费用为85万元) ,利润 10万元。2023 年,A 企业可加计扣除的金额为 100 × 80% × 100%=80 万元,但 B 企业应向 A 企业提供实际发生费用 90 万元的明细情况。
委托方委托非关联方开展研发的,考虑到涉及商业秘密等原因,受托 方无需向委托方提供研发过程中实际发生的研发项目费用支出明细情况。
2. 委托外部研究开发费用实际发生额应按照独立交易原则确定。委托方委托关联方开展研发活动的,受托方需向委托方提供研发过程中实际发生的研发项目费用支出明细情况。
3. 委托境外个人进行研发活动所发生的费用不可加计扣除。(注:高新认定委托个人研发的,应凭个人出具的发票等合法有效凭证在税前加计扣除。)
4. 委托境外进行研发活动所发生的费用,按照费用实际发生额的80%计入委托方的委托境外研发费用。委托境外研发费用不超过境内符合条件的研发费用三分之二的部分,可以按规定在企业所得税前加计扣除。上述费用实际发生额应按照独立交易原则确定。委托方与受托方存在关联关系的,受托方应向委托方提供研发项目费用支出明细情况。
 例:某企业2018年发生委托境外研发费用100万元,当年境内符合条件的研发费用为110万元。按照政策规定,委托境外发生研发费用100万元的80%计入委托境外研发费用,即为80万元。当年境内符合条件的研发费用110万元的三分之二的部分为73.33万元。委托境外研发费用不超过境内符合条件的研发费用三分之二的部分即为73.33万元,因此最终委托境外研发费用73.33万元可以按规定适用加计扣除政策。
5. 《技术合同认定管理办法》 ( 国科发政字〔2000〕63号) 第六条规定:未申请认定登记和未予登记的技术合同,不得享受国家对有关促进科技成果转化规定的税收、信贷和奖励等方面的优惠政策。因此,委托研发与合作研发项目应签订合同,委托、合作研发的合同需经科技行政主管部门登记。其中,委托境内进行研发活动应签订技术开发合同,由受托方到科技行政主管部门进行登记。委托境外进行研发活动应签订技术开发合同根据财税〔2018〕64号规定,由委托方到科技行政主管部门进行登记。
6.如果委托研发,研发成果所有权仅属于受托方,委托方不能享受研发费用加计扣除政策。但如果形成软件、专利权、非专利技术(包括许可证、专有技术、设计和计算方法等)的摊销费用,不含知识产权,属于受托方的,再销售给委托方,继续用于研发其他项目,按照无形资产摊销加计扣除,用于生产不得加计扣除。
(三)合作研发费用的加计扣除
企业共同合作开发的项目,由合作各方就自身实际承担的研发费用分别计算加计扣除。财税〔2015〕119号规定,企业共同合作开发的项目,由合作各方就自 身实际承担的研发费用分别计算加计扣除。合作研发的合同需经科技行政主管部门登记。企业共同合作研发的项目,由合作各方就自身实际承担的研发费用,按照项目计划书、经登记的技术开发 (合作) 合同等进行分项目会计核算、设置研发支出辅助账,并按照研发费用归集范围分别计算加计扣除。
(四)集中研发费用的加计扣除
企业集团根据生产经营和科技开发的实际情况,对技术要求高、投资数额大,需要集中研发的项目,其实际发生的研发费用,可以按照权利和义务相一致、费用支出和收益分享相配比的原则,合理确定研发费用的分摊方法,在受益成员企业间进行分摊,由相关成员企业分别计算加计扣除。根据《国家税务总局关于完善关联申报和同期资料管理有关事项的公 告》 (2016年第42号) 的规定,企业集团开发、应用无形资产及确定无形资产所有权归属的整体战略,包括主要研发机构所在地和研发管理活动发生地及其主要功能、风险、资产和人员情况等应在主体文档中披露。
五、可加计扣除的研发费用归集
图片
允许加计扣除的研发费用的具体范围包括:
(一)人员人工费用
指直接从事研发活动人员的工资薪金、基本养老保险费、基本医疗保险费、失业保险费、工伤保险费、生育保险费和住房公积金,以及外聘研发人员的劳务费用。
1. 直接从事研发活动人员包括研究人员、技术人员、辅助人员。
(1)研究人员是指主要从事研究开发项目的专业人员;
(2)技术人员是指具有工程技术、自然科学和生命科学中一个或一个以上领域的技术知识和经验,在研究人员指导下参与研发工作的人员;
(3)辅助人员是指参与研究开发活动的技工。
(4)外聘研发人员是指与本企业或劳务派遣企业签订劳务用工协议(合同)和临时聘用的研究人员、技术人员、辅助人员。
  接受劳务派遣的企业按照协议(合同)约定支付给劳务派遣企业,且由劳务派遣企业实际支付给外聘研发人员的工资薪金等费用,属于外聘研发人员的劳务费用。
  2. 工资薪金包括按规定可以在税前扣除的对研发人员股权激励的支出。
  3. 直接从事研发活动的人员、外聘研发人员同时从事非研发活动的,企业应对其人员活动情况做必要记录,并将其实际发生的相关费用按实际工时占比等合理方法在研发费用和生产经营费用间分配,未分配的不得加计扣除。
注意:
1. 不包括
(1)没有直接实质性参与研发的行政管理人员、财务人员和后勤人员
(2)职工工会经费、职工教育经费
(3)职工福利费、补充社会保险、补充医疗保险和补充住房公积金(但可通过“其他相关费用”记入)
(4)间接从事研发活动人员的工资薪金和五险一金(但可通过“直接投入费用”和“新产品设计费等”间接分配记入)
(5)法律、行政法规和国务院财税主管部门规定不允许企业所得税前扣除的费用和支出项目不得计算加计扣除。
2. 与高新技术认定比较
高新技术认定归集范围,未要求直接从事研发,要求是科技人员(累计实际工作时间在183天以上的人员)。
风险提示:直接从事研发活动的人员、外聘研发人员同时从事非研发活动的,企业应对其人员活动情况做必要记录,并将其实际发生的相关费用按实际工时占比等合理方法在研发费用和生产经营费用间分配,未分配的不得加计扣除。
(二)直接投入费用
  指研发活动直接消耗的材料、燃料和动力费用;用于中间试验和产品试制的模具、工艺装备开发及制造费,不构成固定资产的样品、样机及一般测试手段购置费,试制产品的检验费;用于研发活动的仪器、设备的运行维护、调整、检验、维修等费用,以及通过经营租赁方式租入的用于研发活动的仪器、设备租赁费。
  1. 以经营租赁方式租入的用于研发活动的仪器、设备,同时用于非研发活动的,企业应对其仪器设备使用情况做必要记录,并将其实际发生的租赁费按实际工时占比等合理方法在研发费用和生产经营费用间分配,未分配的不得加计扣除。
  2. 企业研发活动直接形成产品或作为组成部分形成的产品对外销售的,研发费用中对应的材料费用不得加计扣除。
  3. 产品销售与对应的材料费用发生在不同纳税年度且材料费用已计入研发费用的,可在销售当年以对应的材料费用发生额直接冲减当年的研发费用,不足冲减的,结转以后年度继续冲减。
4.企业取得研发过程中形成的下脚料、残次品、中间试制品等特殊收入,在计算确认收入当年的加计扣除研发费用时,应从已归集研发费用中扣减该特殊收入,不足扣减的,加计扣除研发费用按零计算。
推荐:研发费用全流程管理(二):研发试制品销售加计扣除时是作为“特殊收入”扣减?还是扣减对应的材料费用?
注意:
(1)研发部门没有单独安装电表的,需要根据工时等合理方式,计算研发人员工时占总工时的比例,得出总共研发需要分摊的电费,再根据项目工时比分摊到不同的研发项目。
(2)按照《企业会计准则解释第15号》,因研发活动而形成的“试运行产品”(研发试制品)在具体销售时所形成的收入和对应的成本分别进行会计处理,并计入当期损益。在结转存货成本时,按照《企业会计准则第 1 号-存货》的规定,从研发投入中将与研发试制品相关的材料成本、折旧费用和其他费用等成本支出,转入存货,并按照历史实际成本计量。研发投入其他的部分,继续在研发费用中核算并列报。而在研发费用加计扣除政策的口径下,只规定了冲减对应的材料费用(对应的人工费用与制造费用可以加计扣除),形成税会差异。
①研发支出符合资本化条件
借:研发支出—资本化支出
贷:原材料/应付职工薪酬/银行存款等科目
达到预定用途之后,结转到无形资产
借:无形资产
贷:研发支出—资本化支出
研究开发过程中产出产品或下脚料时:
借:库存商品
贷:研发支出—资本化支出
产品或下脚料对外销售时:
借:银行存款
贷:主营业务收入
应交税费—应交增值税(销项税额)
借:主营业务成本
贷:库存商品
②研究阶段的支出或开发阶段不符合资本化条件时:
借:研发支出—费用化支出
贷:原材料/应付职工薪酬/银行存款等
月末,结转当期损益:
借:管理费用—研发费用
贷:研发支出—费用化支出
研究开发过程中产出产品或副产品时:
借:库存商品
贷:研发支出—费用化支出/研发费用
产品或下脚料对外销售时:
借:银行存款
贷:主营业务收入
贷:应交税费—应交增值税(销项税额)
借:主营业务成本
贷:库存商品
(3)同样是对外销售,为何形成产品是以收入冲减材料费用,而形成下脚料等特殊收入是冲减收入?根据总局公告2015年第97号解读:生产单机、单品的企业,研发活动直接形成产品或作为组成部分形成的产品对外销售,产品所耗用的料、工、费全部计入研发费用加计扣除不符合政策鼓励本意。考虑到材料费用占比较大且易于计量,为强化政策导向,公告明确,研发活动直接形成产品或作为组成部分形成的产品对外销售的,研发费用中对应的材料费用不得加计扣除。例如飞机生产厂家对发动机进行研发,生产销售飞机时,无法核算对应的发动机的收入,因此冲减发动机研发中对应的材料费用。而对于研发过程中下脚料、残次品、中间试制品等特殊收入能够准确核算,因此直接扣减收入。
(4)与高新技术认定比较
高新认定包括通过经营租赁方式租入用于研发活动的固定资产租赁费,而加计扣除只能是仪器、设备租赁费。例如为了扩大研发,租了研发大楼,不能够加计扣除。A107012表第8行折旧费用与A107041表《高新技术企业优惠情况及明细表》A107041表第19行“折旧费用与长期待摊费用”金额相等,可能存在将房屋折旧费、研发设备的改建、改装、装修和修理过程中发生的长期待摊费归集至加计扣除中.
(三)折旧费用
  指用于研发活动的仪器、设备的折旧费。
  1. 用于研发活动的仪器、设备,同时用于非研发活动的,企业应对其仪器设备使用情况做必要记录,并将其实际发生的折旧费按实际工时占比等合理方法在研发费用和生产经营费用间分配,未分配的不得加计扣除。
  2. 企业用于研发活动的仪器、设备,符合税法规定且选择加速折旧优惠政策的,在享受研发费用税前加计扣除政策时,就税前扣除的折旧部分计算加计扣除。(2016年度税收与会计折旧取其孰小;2017年度及以后年度以税收折旧为准。)
例:A企业符合固定资产加速折旧政策条件,于2015年12月购进并投入使用一台价值1200万元的研发设备,会计处理按8年折旧,每年折旧额150万元;税收上享受加速折旧政策按6年折旧,每年折旧额200万元。2017年度及以后年度汇算清缴申报加计扣除政策时,企业可就其税前扣除的200万元折旧计算加计扣除100万元。若该设备6年内用途未发生变化,每年均符合加计扣除政策规定,则企业6年内每年均可对其税前的“仪器、设备的折旧费”200万元进行加计扣除100万元,不再需要根据比较会计、税收处理的孰小值确认加计扣除金额。
接上例,假设A企业会计处理按4年折旧,其他情形不变。企业2016年会计处理折旧额300万元,税收上可扣除的加速折旧额为200万元,此时会计折旧额大于税收折旧额,则2016年度、2017及以后年度申报加计扣除政策时,均仅可就其对其在实际会计处理上已确认且未超过税法规定的税前扣除金额200万元计算加计扣除100万元。若该设备6年内用途未发生变化,每年均符合加计扣除政策规定,则企业6年内每年均可对其会计处理的“仪器、设备的折旧费”200万元进行加计扣除100万元。
注:与高新认定归集口径比较
(1)高新包括了在用建筑物的折旧费,加计扣除不包括。
(2)高新包括了长期待摊费用(研发设施的改建、改装、装修和修理过程中发生的长期待摊费用),加计扣除不包括。
(四)无形资产摊销费用 
  指用于研发活动的软件、专利权、非专利技术(包括许可证、专有技术、设计和计算方法等)的摊销费用。
  1. 用于研发活动的无形资产,同时用于非研发活动的,企业应对其无形资产使用情况做必要记录,并将其实际发生的摊销费按实际工时占比等合理方法在研发费用和生产经营费用间分配,未分配的不得加计扣除。
  2. 用于研发活动的无形资产,符合税法规定且选择缩短摊销年限的,在享受研发费用税前加计扣除政策时,就税前扣除的摊销部分计算加计扣除。
注意:已计入无形资产但不属于财税〔2015〕119号通知中允许加计扣除研发费用范围的,企业摊销时不得计算加计扣除。例如:无形资产资本化时有40万研发人员办公通信费记帐记入了研发费用,资本化转入无形资产,但办公通信费是不能加计扣除的,这100万里真正符合要求的可能只有60万,这样每年加计摊销只能是6*175%=10.5万。
注册费、维权费、品牌推广费 等属于市场运营,非技术研发,不得加计扣除;云服务费、服务器租赁、云存储,难以分割研发用途,属基础设施支持,不得加计扣除。
(五)新产品设计费、新工艺规程制定费、新药研制的临床试验费、勘探开发技术的现场试验费
  指企业在新产品设计、新工艺规程制定、新药研制的临床试验、勘探开发技术的现场试验过程中发生的与开展该项活动有关的各类费用。
注意:
1. 设计费一般不填,包含的设计人工成本、相关设备的折旧或租赁费、材料的领用费,可分别计入人工费、直接投入费用、折旧费用,如果是找设计公司设计的,属于委托研发,登记《委托研发“研发支出”辅助账》。
2. 与高新认定比较
加计扣除不包括田间试验费、装备调试费用。
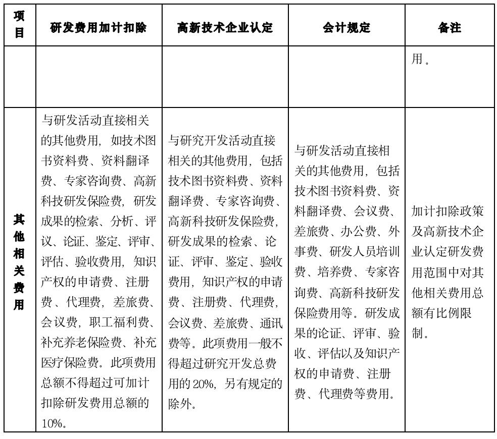
(六)其他相关费用
  指与研发活动直接相关的其他费用,如技术图书资料费、资料翻译费、专家咨询费、高新科技研发保险费,研发成果的检索、分析、评议、论证、鉴定、评审、评估、验收费用,知识产权的申请费、注册费、代理费,差旅费、会议费,职工福利费、补充养老保险费、补充医疗保险费。
  此类费用总额不得超过可加计扣除研发费用总额的10%。
全部研发项目的其他相关费用限额=全部研发项目的人员人工等五项费用之和×10%/(1-10%)
  “人员人工等五项费用”是指财税〔2015〕119号文件第一条第(一)项“允许加计扣除的研发费用”第1目至第5目费用,包括“人员人工费用”“直接投入费用”“折旧费用”“无形资产摊销”和“新产品设计费、新工艺规程制定费、新药研制的临床试验费、勘探开发技术的现场试验费”。当“其他相关费用”实际发生数小于限额时,按实际发生数计算税前加计扣除额;当“其他相关费用”实际发生数大于限额时,按限额计算税前加计扣除额。
资本化项目中 “其他相关费用”处理
按照现行政策规定,2021 年及以后年度,对于资本化项目 “其他相关 费用”的处理分以下四步:
  第一步按当年全部费用化项目和当年已结束的资本化项目统一计算出当年全部项目“其他相关费用”限额;
  第二步,比较“其他相关费用”限额及其实际发生数的大小,确定可加计扣除的“其他相关费用”金额;
第三步,用可加计扣除的“其他相关费用”金额除以全部资本化项目实际发生的“其他相关费用”,得出可加计扣除比例;
第四步,用可加计扣除比例乘以每个资本化项目实际发生的“其他相关费用”,得出单个资本化项目可加计扣除的“其他相关费用”,与该项目其他可加计扣除的研发费用一并在以后年度摊销。
自2021年度起改为统一计算全部项发项目“其他相关费用”限额。
假设某公司2021年度有A和B两个研发项目。项目A人员人工等五项费用之和为90万元,其他相关费用为12万元;项目B人员人工等五项费用之和为100万元,其他相关费用为8万元。
  (一)按照97号公告的计算方法(旧办法)
  项目A的其他相关费用限额为10万元[90*10%/(1-10%)],按照孰小原则,可加计扣除的其他相关费用为10万元;项目B的其他相关费用限额为11.11万元[100*10%/(1-10%)],按照孰小原则,可加计扣除的其他相关费用为8万元。两个项目可加计扣除的其他相关费用合计为18万元。
(二)按照28号公告明确的计算方法
  两个项目的其他相关费用限额为21.11万元[(90+100)*10%/(1-10%)],可加计扣除的其他相关费用为20万元(12+8),大于18万元,且仅需计算一次,减轻了工作量。
注意:
1. 研发费加计扣除不包括:办公费、招待费、交通费(指除记入差旅费外的本地交通费)、通讯费、工会经费、职工教育经费、房屋建筑物的租赁费和折旧费。
2.包括职工福利费、补充养老保险费、补充医疗保险费。
3. 与高新认定比较
(1)高新认定包括通讯费。
(2)高新认定其他费用包括技术图书资料费、资料翻译费、专家咨询费、高新科技研发保险费,研发成果的检索、论证、评审、鉴定、验收费用,知识产权的申请费、注册费、代理费,会议费、差旅费、通讯费等。有个“等”字,加计扣除没有。
(3)高新认定没有职工福利费、补充养老保险费、补充医疗保险费。
(4)高新认定此项费用一般不得超过研究开发总费用的20%;加计扣除此类费用总额不得超过可加计扣除研发费用总额的10%。
(5)高新认定的研究开发费用是以单个研发活动为基本单位分别进行计算的,即企业单个研发项目“研究开发费用—其他费用”支出,不得超过该研发项目研究开发费用的20%;而研发费加计扣除是全部研发项目“研究开发费用—其他费用”支出,不得超过全部研发项目可加计扣除研发费用总额的10%。
研发费用的会计核算、高新技术企业认定和加计扣除口径对比
目前研发费用主要有三个口径,一是会计核算口径,主要由《财政部 关于企业加强研发费用财务管理的若干意见》(财企〔2007〕194 号 ) 规范;二是高新技术企业认定口径, 由《科技部 财政部 国家税务总局关于修订 印发〈高新技术企业认定管理工作指引〉的通知》 ( 国科发火〔2016〕195 号 ) 规范;三是加计扣除口径,由财税〔2015〕119 号和 2015 年第 97 号公 告、2017 年第 40 号公告等文件规范。
研发费归集口径比较!
图片
图片
图片
六、其他事项
(一)政府补助用于研发应区别处理
根据 2017 年第 40 号公告规定,企业取得的政府补助,会计处理时采用直接冲减研发费用方法且税务处理时未将其确认为应税收入的,应按冲减后的余额计算加计扣除金额。
根据《企业会计准则第 16 号——政府补助》规定,政府补助有总额法和净额法两种会计处理方法。净额法是将政府补助确认为对相关资产账面价值或者所补偿成本费用等的扣减。按照企业所得税法的规定,企业取得的政府补助应确认为收入,计入收入总额。净额法产生了税会差异。企业在税收上将政府补助确认为应税收入,同时增加研发费用,加计扣除应以税前扣除的研发费用为基数。但企业未进行相应调整的,税前扣除的研发费用与会计的扣除金额相同,应以会计上冲减后的余额计算加计扣除金额。例如:2023 年,某企业发生研发费用 200 万元,取得政府补助 50 万元,当年会计上的研发费用为 150 万元,未进行相应的纳税调整,其税前加计扣除金额为 150 万元 (150 × 100%)。
企业取得政府补助按照不征税收入处理不一定是企业的最佳选择,因为不征税收入用于研发支出所形成的费用和支出项目摊销,既不能税前扣除,也不能作为研发费用享受加计扣除的税收优惠。放弃不征税收入处理可能会给企业带来更大的税收收益。
(二)企业开展研发活动中实际发生的研发费用形成无形资产的,其资本化的时点与会计处理保持一致。
(三)失败的研发活动所发生的研发费用可享受税前加计扣除政策。
失败的研发活动所发生的研发费用也可享受加计扣除。一是企业的研 发活动具有一定的风险和不可预测性,既可能成功也可能失败,政策是对 研发活动予以鼓励,并非单纯强调结果;二是失败的研发活动也并不是毫 无价值的,在一般情况下的 “失败”是指没有取得预期的结果,但可以取 得其他有价值的成果;三是许多研发项目的执行是跨年度的,在研发项目 执行当年,其发生的研发费用就可以享受加计扣除,而不是在项目执行完 成并取得最终结果以后才可以申请加计扣除。在享受加计扣除时实际无法 预知研发成果,如强调研发成功才能加计扣除,将极大的增加企业享受优惠的成本,降低政策激励的有效性。
(四)研发费用加计扣除可以与其他企业所得税优惠事项叠加享受
根据《国家税务总局关于发布修订后的<企业所得税优惠政策事项办理 办法>的公告》 (2018年第 23 号)的规定,税收优惠,是指企业所得税法规 定的优惠事项, 以及国务院和民族自治地方根据企业所得税法授权制定的企业所得税优惠事项。包括免税收入、减计收入、加计扣除、加速折旧、 所得减免、抵扣应纳税所得额、减低税率、税额抵免等。
按照《财政部 国家税务总局关于执行企业所得税优惠政策若干问题的 通知》  (财税〔2009〕69 号 ) 的规定,企业所得税法及其实施条例中规定的各项税收优惠,凡企业符合规定条件的,可以同时享受。因此,企业既符合享受研发费用加计扣除政策条件,又符合享受其他优惠政策条件的, 可以同时享受有关优惠政策。
例如,研发费用加计扣除政策可以叠加享受加速折旧政策。2017 年第 40 号公告将加速折旧的加计扣除口径调整为就税前扣除的折旧部分计算加计扣除。某企业 2022 年 12 月购入并投入使用一专门用于研发活动的设备, 单位价值 1200 万元,会计处理时按 8 年折旧,税法上规定的最低折旧年限 为 10 年,不考虑残值。企业对该项设备选择缩短折旧年限的加速折旧方式, 折旧年限缩短为 6 年 ( 10 ×60%=6 ) 。2023 年企业会计处理计提折旧额 150 万元 ( 1200/8=150) ,税收上因享受加速折旧优惠可以扣除的折旧额是 200 万元 ( 1200/6=200 ) ,若该设备 6 年内用途未发生变化,每年均符合加计扣除政策规定,则企业在 6 年内每年直接就其税前扣除的 “仪器、设备折旧费”200 万元进行加计扣除 200 万元 ( 200 × 100%=200) 。
(五)盈利企业和亏损企业都可以享受加计扣除政策
现行企业所得税法第五条明确企业每一纳税年度的收入总额,减除不 征税收入、免税收入、各项扣除以及允许弥补的以前年度亏损后的余额, 为应纳税所得额,因此,企业发生的研发费用,不论企业当年是盈利还是 亏损,其发生符合条件的研发费用均可以加计扣除。亏损企业享受研发费 用加计扣除后,将加大亏损额,在结转以后年度弥补亏损时,将减少以后 年度的应纳税所得额,从而享受到政策红利。
七、会计处理
(一)会计核算要求
1.遵照国家统一会计制度:企业应按照国家财务会计制度要求,对研 发支出进行会计处理。
2.设置研发支出辅助账:对享受加计扣除的研发费用,按研发项目设 置辅助账,准确归集核算当年可加计扣除的各项研发费用实际发生额。企 业在一个纳税年度内进行多项研发活动的,应按照不同研发项目分别归集 可加计扣除的研发费用。企业研发费用各项目的实际发生额归集不准确的,税务机关有权对其税前扣除额或加计扣除额进行合理调整。
3.研发费用与生产费用分别核算:企业应对研发费用和生产经营费用 分别核算,准确、合理归集各项费用支出,对划分不清的,不得实行加计 扣除。
(二)辅助账
研发项目立项时应设置研发支出辅助账,由企业留存备查。2015 年第 97 号公告和 2021 年第 28 号公告为指导企业设置研发支出辅助账。研发 支出辅助账样式包括以下几种:
1.2015 版研发支出辅助账样式及汇总表:根据 2015 年第 97 号公告, 研发支出辅助账样式包括 4 种形式,分别为自主研发 “研发支出”辅助账 样式、委托研发 “研发支出”辅助账样式、合作研发 “研发支出”辅助账 样式、集中研发 “研发支出”辅助账样式。企业继续使用 2015 版研发支出 辅助账样式的,可以参考 2021 版研发支出辅助账样式对委托境外研发费用、 其他相关费用限额的计算公式等进行相应调整。
2.2021 版研发支出辅助账样式及汇总表:与 2015 版研发支出辅助账样 式相比,2021 版研发支出辅助账样式将辅助账体系由 “4 张辅助账+1 张汇总表”精简为 “1 张辅助账+1 张汇总表”,并精简了辅助账填报项目,减少了企业填写工作量。
3. 自行设计的研发支出辅助账样式:企业按照研发项目设置辅助账时, 可以自主选择使用 2015 版研发支出辅助账样式,或者 2021 版研发支出辅 助账样式,也可以参照上述样式自行设计研发支出辅助账样式。企业自行 设计的研发支出辅助账样式,应当包括 2021 版研发支出辅助账样式所列数 据项,且逻辑关系一致,能准确归集允许加计扣除的研发费用。
企业应根据研发支出辅助账,汇总填报辅助账汇总表。需注意的是, 研发支出辅助账汇总表应填报所属期间的费用化及已结束的资本化项目的 研发支出金额。
(三)会计科目设置
“研发支出”科目 ,是一个过渡性的科目。
依据《企业会计准则》,对于企业在研发项目上的支出,应该区分费用是用在研究阶段,还是用在开发阶段。
研发费用支出,在发生时计入当期损益;如果满足资本化条件,方可确认为无形资产。
研究阶段的支出属于费用化的范畴,支出发生时借记“研发支出——费用化支出”,期末转入“管理费用”;
无法区分研究阶段和开发阶段的支出,应当在发生时费用化,计入当期损益(管理费用)。
开发阶段分两种情况,第一种情况不符合资本化条件的时候,和研究阶段的处理相同;第二种情况,符合资本化条件,这时借记“研发支出——资本化支出”,有些像未转入固定资产之前的在建工程,“研发支出—资本化支出”科目的余额在编制资产负债表时填入开发支出,达到预定用途之后,结转到无形资产。
小结:研发费不符合记资本化条件时记在管理费用,对于企业内部研究开发项目,研究阶段的有关支出,应当在发生时全部费用化,计入当期损益(管理费用)。
研发费要形成无形资产必须是开发阶段,符合资本化条件,并且达到预定用途之后。
(四)会计分录模板
图片
注意,从2018年6月起, 利润表附件中的一般企业财务报表增加了一级科目“研发费用”。“研发费用”反映企业进行研发过程中发生的费用化支出。税务机关在本年度审查研发费用加计扣除时,可能会要求企业只有在“研发费用”项下的费用才允许加计扣除。
图片
八、享受研发费用加计扣除政策的时点
(一)预缴申报享受 
1.企业 7月份预缴申报第 2 季度 (按季预缴) 或 6月份 (按月预缴) 企业所得税时,能准确归集核算研发费用的,可以结合自身生产经营实际 情况, 自主选择就当年上半年研发费用享受加计扣除政策。
对 7 月份预缴申报期未选择享受优惠的企业,在 10月份预缴申报或年度汇算清缴时能够准确归集核算研发费用的,可结合自身生产经营实际情况, 自主选择在 10 月份预缴申报或年度汇算清缴时统一享受。
2.企业 10月份预缴申报第 3 季度 (按季预缴) 或 9月份 (按月预 缴 ) 企业所得税时,能准确归集核算研发费用的,企业可结合自身生产经 营实际情况, 自主选择就当年前三季度研发费用享受加计扣除政策。
对 10 月份预缴申报期未选择享受优惠的企业,在年度汇算清缴时能够 准确归集核算研发费用的,可结合自身生产经营实际情况, 自主选择在年度汇算清缴时统一享受。
(二)汇缴申报享受
企业年度汇算清缴时能够准确归集核算研发费用的,可以就当年发生 的研发费用享受加计扣除政策。
九、案例分析
例:某医药企业研发一种创新药,自2021年1月开始研究,研发人员工资90万元、购买商业险10万元,资料翻译费、专家咨询费各10万元,假设未发生其他费用;2021年7月1日,该企业拿到临床批件进入开发阶段 ,并符合资本化条件,发生费用与上半年相同,2021年12月,新药研发成功,达到预定用途开始使用。该企业如何享受研发费用加计扣除优惠政策?对比研发支出资本化和费用化的差异。
解析:医药企业属于制造业企业,根据《关于进一步完善研发费用税前加计扣除政策的公告》 (财政部 税务总局公告2021年第13号)规定,制造业企业开展研发活动中实际发生的研发费用,未形成无形资产计入当期损益的,在按规定据实扣除的基础上,自2021年1月1日起,再按照实际发生额的100%在税前加计扣除;形成无形资产的,自2021年1月1日起,按照无形资产成本的200%在税前摊销。
(一)研究阶段(2021年上半年)
借:研发支出—费用化支出-工资薪金 90
           - 商业险  10
           - 翻译费  10
           - 咨询费  10
贷:银行存款 120
借:管理费用    120
贷:研发支出-费用化支出 120
1.据实扣除的研发费用=90+10+10=110万元。(商业保险:不得税前扣除)
2.未形成无形资产计入当期损益的,在按规定据实扣除的基础上,自2021年1月1日起,再按照实际发生额的100%在税前加计扣除,其中翻译费,咨询费属于其他相关费用,根据总局公告2017年第40号第六条规定,其他相关费用总额不得超过可加计扣除研发费用总额的10%。
允许扣除的研发费用=90+90/(1-10%)×10%=100万元
加计扣除比例100%
本年研发费用加计扣除金额=100×100%=100万元
2021年度,该企业研发费用可税前扣除金额合计为110+100=210万元。
(二)开发阶段(2021年下半年)
根据企业会计准则第6号及指南——无形资产企业第九条规定,企业内部研究开发项目开发阶段的支出,同时满足下列条件的,才能确认为无形资产:1.完成该无形资产以使其能够使用或出售,在技术上具有可行性;2.具有完成该无形资产并使用或出售的意图;3.无形资产具有产生经济利益的方式,包括能够证明运用该无形资产生产的产品存在市场或无形资产自身存在市场,无形资产将在内部使用的,能证明其有用性;4.有足够的技术、财务资源和其他资源支持,以完成该无形资产的开发,并有能力使用或出售该无形资产;5.归属于该无形资产开发阶段的支出能够可靠地计量。
虽然企业会计准则对无形资产的资本化条件进行了明确,但在实务中,对于能否同时满足上述条件存在着很大的主观判断空间,研发费用资本化还是费用化?对企业的利润和应纳税所得额将会产生不同的影响。将研发费用资本化短期可以美化利润,使研发支出与受益期匹配,当期多交税,以后年度少交税;将研发支出全部费用化,会低估当期利润,高估以后年度利润,当期少交税,以后年度多交税。
假设2021年下半年进入开发阶段,且符合资本化条件。
借:研发支出—资本化支出-工资薪金 90
            - 商业险  10
            - 翻译费  10
           - 咨询费  10
贷:银行存款 120
借:无形资产   120
贷:研发支出-资本化支出   120
1.2021年12月计入无形资产计税基础金额=110万元(商业保险:不得计入计税基础);
2.在账面上形成的无形资产实为公司未来的费用,如将来转让该无形资产,则为成本。
3.2021年度应该抵扣的加计扣除费用,该企业可以选择到2022年5月30日前汇算清缴时一次性扣除,也可以选择在2021年10月份扣除上半年的研发费用,在预缴时可以少预缴一些企业所得税。
(三)2022年
形成无形资产的,自2021年1月1日起,按照无形资产成本的200%在税前摊销。
1.可税前扣除的无形资产摊销金额=110÷10=11万元;
2.《国家税务总局关于企业研究开发费用税前加计扣除政策有关问题的公告》(国家税务总局公告2015年第97号)第二条第(六)项规定:“已计入无形资产但不属于《通知》中允许加计扣除研发费用范围的,企业摊销时不得计算加计扣除。”由于允许计入加计扣除归集范围的其他相关费用限额为可加计扣除的研发费用总额的10%,超过部分就不属于允许加计扣除研发费用范围的了。因此,以前年度形成无形资产本年摊销额=(90+90/(1-10%)×10%)÷10=100÷10=10万元,本年研发费用加计扣除金额=10×100%=10万元。
2022年度无形资产摊销税前扣除金额共计11+10=21万元。
十、涉税风险
(一)不适用税前加计扣除的行业进行了加计扣除
(二)对不属于研发活动的项目进行了加计扣除
(三)核定征收企业和非居民企业进行了加计扣除
(四)对作为不征税收入处理的财政性资金用于研发活动所形成的费用或无形资产,进行了加计扣除或摊销。
财政性资金,如果作为不征税收入处理,根据《中华人民共和国企业所得税法实施条例》规定,企业的不征税收入用于支出所形成的费用或者财产,不得扣除或者计算对应的折旧、摊销扣除。根据《国家税务总局关于企业研究开发费用税前加计扣除政策有关问题的公告》(国家税务总局公告2015年第97号)规定,企业取得作为不征税收入处理的财政性资金用于研发活动所形成的费用或无形资产,不得计算加计扣除或摊销。
要提醒注意的是,企业取得政府补助按照不征税收入处理不一定是企业的最佳选择,因为不征税收入用于研发支出所形成的费用和支出项目摊销,既不能税前扣除,也不能作为研发费用享受加计扣除的税收优惠。放弃不征税收入处理可能会给企业带来更大的税收收益。此外,《国家税务总局关于研发费用税前加计扣除归集范围有关问题的公告》(国家税务总局公告2017年第40号)规定,企业取得的政府补助,会计处理时采用直接冲减研发费用方法且税务处理时未将其确认为应税收入的,应按冲减后的余额计算加计扣除金额。比如,某企业当年发生研发支出200万元,取得政府补助50万元,当年会计上的研发费用为150万元,没有进行相应的纳税调整,则税前加计扣除金额为150×75%=112.5万元。
(三) 未准确把握研发活动的结束时点
一般情况下,当企业研发产品达到批量生产条件(或商品化后),则研发阶段结束,其后费用不得纳入加计扣除范围。
(四)企业研发费用各项目的实际发生额归集不准确、分配不准确、汇总额计算不准确
1.研发费用的归集口径有多种,会计口径、高新技术口径一般大于加计扣除口径,能享受研发费用加计扣除的范围应小于在其他口径下归集的研发费用支出。会计核算口径由企业根据自身生产经营自行判断,对应属于研发活动支出外,没有过多的限制。高新技术企业认定口径主要是为了判断企业研发投入强度、科技实力是否达到高新技术企业标准。但是加计扣除税收规定口径对允许扣除的研发费用的范围采取的是正列举方式,对没有列举的项目,不可以享受加计扣除优惠。
2.将职工福利费、职工工会经费、职工教育经费,或者将没有直接实质性参与研发的行政管理人员、财务人员和后勤人员的费用归集进了直接人工费用。
3.直接从事研发活动的人员、外聘研发人员同时从事非研发活动的,未采用合理方法在研发费用和生产经营费用间分配。
4.用于研发活动的仪器、设备、无形资产,同时用于非研发活动的,企业应对仪器设备及无形资产使用情况做必要记录,并将其实际发生的相关费用、摊销按实际工时占比等合理方法在研发费用和生产经营费用间分配,未分配的不得加计扣除。
6.将办公费、招待费、交通费(指除记入差旅费外的本地交通费)、通讯费、工会经费、职工教育经费归集到其他相关费用加计扣除。将职工福利费、补充养老保险费、补充医疗保险费等应归入其他相关费用10%限额扣除的全额扣除。
7.归集折旧费用、无形资产摊销费用时,未按照税前扣除的固定资产折旧部分、无形资产摊销金额计算加计扣除。
8.以经营租赁方式租入的用于研发活动的仪器、设备,同时用于非研发活动的,发生的租赁费、折旧费未按合理方法进行分配。
9.企业研发活动直接形成产品或作为组成部分形成的产品对外销售的,加计扣除时,未在销售当年以对应的材料费用发生额冲减当年的研发费用;对当年研发费用不足冲减的,未结转以后年度继续冲减。
10.取得研发过程中形成的下脚料、残次品、中间试制品等特殊收入,在计算确认收入当年的加计扣除研发费用时,未从已归集研发费用中扣减该特殊收入。
11.企业集团需要集团成员分摊研究开发费的,未提供集中研究开发项目的协议或合同,协议或合同未明确规定参与各方在该研究开发项目中的权利和义务、费用分摊方法等内容。
12.开展多项研发活动的,未按照不同研发项目分别归集可加计扣除的研发费用。
13.其他相关费用的加计扣除金额超过了可加计扣除研发费用总额的10%。
14.已计入无形资产但不属于财税〔2015〕119号中允许加计扣除研发费用范围的,企业摊销时不得计算加计扣除。
(五)对涉及委托外部研发、合作研发的,应签订委托研发、合作研发合同,并经科技行政主管部门登记。
(六)委托研发加计扣除不符合规定
1.委托境内个人研发的,未取得个人出具的发票等合法有效凭证。
2.委托境内单位研发的,未按照费用实际发生额的80%作为加计扣除基数。
3.对委托境外个人进行的研发活动,进行了加计扣除。
4.委托境外单位研发的,可加计扣除金额计算不准确。
委托境外进行研发活动所发生的费用,按照费用实际发生额的80%计入委托方的委托境外研发费用。委托境外研发费用不超过境内符合条件的研发费用三分之二的部分,可以按规定在企业所得税前加计扣除。
5.对研发费用支出明细情况涵盖的费用范围理解错误。
研发费用支出明细情况应为受托方实际发生的费用情况。比如,A企业2017年委托其B关联企业研发,假设该研发符合研发费用加计扣除的相关条件。A企业支付给B企业100万元。B企业实际发生费用90万元(其中按可加计扣除口径归集的费用为85万元),利润10万元。2017年,A企业可加计扣除的金额为100×80%×50%=40万元,B企业应向A企业提供实际发生费用90万元的明细情况。
6.委托研发未按规定到科技行政主管部门进行登记。
委托境内研究开发项目的合同,由受托方到科技行政主管部门登记。委托境外进行技术开发的合同,由委托方到科技行政主管部门进行登记。
(七)对研发人员实施股权激励计划,在等待期内会计确认的相关费用,不得在等待期年度加计扣除。
(八)研发支出没有立项
《企业所得税优惠政策事项办理办法》(国家税务总局公告2018年第 23号)规定,享受研发费加计扣除优惠主要留存备查资料包括自主、委托、合作研究开发项目计划书和企业有权部门关于自主、委托、合作研究开发项目立项的决议文件,因此,没有立项的研发支出不能享受研发费加计扣除优惠。
(九)未按规定留存相关资料备查
根据《企业所得税优惠政策事项办理办法》(国家税务总局公告2018年第23号)规定,企业享受优惠事项采取“自行判别、申报享受、相关资料留存备查”的办理方式。研发费加计扣除主要留存备查资料有以下几种:
1.自主、委托、合作研究开发项目计划书和企业有权部门关于自主、委托、合作研究开发项目立项的决议文件;
2.自主、委托、合作研究开发专门机构或项目组的编制情况和研发人员名单;
3.经科技行政主管部门登记的委托、合作研究开发项目的合同;
4.从事研发活动的人员(包括外聘人员)和用于研发活动的仪器、设备、无形资产的费用分配说明(包括工作使用情况记录及费用分配计算证据材料);
5.集中研发项目研发费决算表、集中研发项目费用分摊明细情况表和实际分享收益比例等资料;
6.“研发支出”辅助账及汇总表;
企业如果已取得地市级(含)以上科技行政主管部门出具的鉴定意见,应作为资料留存备查。
其中委托境外研发的,根据《财政部 税务总局 科技部关于企业委托境外研究开发费用税前加计扣除有关政策问题的通知》(财税〔2018〕64号)规定,新增了以下留存备查资料:
(1)委托境外研发银行支付凭证和受托方开具的收款凭据;
(2)当年委托研发项目的进展情况等资料。
十一、权威解读
  1. 研发费用加计扣除项目鉴定案例(第三辑)(20260109)
    研发费用加计扣除项目鉴定案例(第二辑)(20241213)
    《研发费用加计扣除政策执行指引(2.0版)》(20230707)
    研发费用加计扣除项目鉴定案例(含案例分析)(20230731)

    国家统计局答复:统计、高新、研发加计扣除的“研发费口径”不同
    监管规则适用指引——发行类第9号:研发人员及研发投入(20231126)
    优化预缴申报享受研发费用加计扣除政策即问即答(20230625)
    含视频:2023年研发费用税前加计扣除新政解读(20230421)
    中国税务报:以研发费加计扣除为例解读“税收知识体系树”学习法
    稽查局:该上市公司此部分研发费用不得加计扣除
    多列支研发费用、少缴城镇土地使用税案例
    研发是个技术活,研发费用加计扣除也是“技术活”
    研发费用税前加计扣除新政指引(20230329)
    研发费用税前加计扣除政策即问即答(20230329)
    科技型中小企业研发费用加计扣除政策指南(20220601)
    研发费用加计扣除政策如何享受?这篇文章告诉你(202208)
    实施减税降费政策要向制造业倾斜,加大研发费用加计扣除、增值税留抵退税等政策力度(2021年12月)
    在延续制度性减税、落实已定缓税政策的同时,研究采取新的组合式、阶段性减税降费措施,完善研发费用加计扣除、增值税留抵退税等政策(2021年11月)
    国家税务总局所得税司:落实研发费用加计扣除政策新举措解读(含视频)(2021年10月)
    研发费用加计扣除优惠政策再加码!一组图了解政策要点(2021年9月)
    研发费用加计扣除政策,税务总局在线访谈回答了22个问题(2021年9月)
    减税降费操作指南:研发费用加计扣除政策(2021年8月)
    税务总局发布《研发费用税前加计扣除新政指引》(2021年5月)
    一文读懂研发费用加计扣除(2021年5月)
    知识帖!九张图带你了解研发费用加计扣除新政策(2021年5月)
    “研发费用加计扣除新政策讲解”在线访谈(2021年4月)
    企业所得税申报事项目录(2021年4月)
    研发费用加计扣除优惠再加力!一图了解政策要点(2021年4月)
    国务院常务会定了!今年1月1日起,制造业企业研发费用加计扣除比例提至100%(2021年3月)
    绝大部分企业:预缴所得税只需填写一张主表(2021年3月)
    企业所得税月(季)度预缴纳税申报表简化!一图读懂主要变化(2021年3月)
    李克强主持召开国务院常务会议 部署实施提高制造业企业研发费用加计扣除比例等政策(2021年3月)
    关于取消研发费加计扣除行业限制建议的答复(财税函〔2019〕30号)
    国家统计局答复:统计、高新、研发加计扣除的“研发费口径”不同(2019年7月)
    财政部税政司 税务总局所得税司 科技部政策法规司负责同志就研发费用加计扣除政策调整答记者问(2018年10月)
    研发费用加计扣除政策执行指引(1.0版)(2018年1月)
    总局系列导图:
    • 划重点!企业合作研发项目的核算要求了解一下
    • 提示!企业集团集中开发的研发费用分摊需要关注关联申报
    • 一组图带你了解:研发费用的费用化或资本化处理方面的规定
    • 一组图带你了解:研发支出辅助账核算流程
    • 研发支出辅助账的样式有哪些?一组图带你了解
    • 一组图带你了解:享受研发费用加计扣除政策的会计核算要求
    • 划重点!研发费用加计扣除可以与其他企业所得税优惠事项叠加享受
    • 冲减研发费用的特殊情况有哪些?收好这组图
    • 举例说明:企业委托关联方和非关联方开展研发活动管理要求的区别
    • 举例说明:研发费用加计扣除“其他相关费用”限额计算方法
    • 研发费用归集口径包括哪些?有啥区别?一张表看明白
    • 可加计扣除的研发费用范围有哪些?收好这组图
    • 一组图带你了解:研发费用加计扣除政策适用范围
    • 研发项目的流程管理怎么做?这组图收藏学习
    • 一组图带你了解:研发项目的组织形式有哪几种
    • 提示!这些活动不适用加计扣除政策
    • 如何判断研发项目是否为研发活动?一张图教会你
    • 享受研发费用加计扣除优惠如何界定“研发活动”?一张表让你看明白
    • “研发费用加计扣除”与“研发费用据实扣除”有啥不同?一组图告诉你
    • 一组图带你了解:研发费用加计扣除政策要点
    • 年年加力支持科技创新!一张表带你了解研发费用加计扣除政策沿革

十二、研发费用加计扣除案例
  1. 多家上市公司公开披露信息显示:违规处理研发费用,难逃监管部门“眼睛”

    研发项目不符合高企认定标准等补税,滞纳金7819万元

    研发是个技术活,研发费用加计扣除也是“技术活”

    稽查局:该上市公司此部分研发费用不得加计扣除

    企业集团集中开发的研发费用分摊需要关注关联申报

    如何识别“伪高新”“假研发”?
    委托研发,加计扣除须谨慎
    疑点溯源:找出研发费扣除违规“症结”
    详解《研发费用加计扣除优惠明细表(A107012)》
    研发费用:出现特殊情况,如何加计扣除
    规避八大风险点,准确享受研发费用加计扣除政策
    2024年研发费用核查流程及加计扣除备查资料,研发支出会计处理与报表列示及会计科目设置
    研发费用加计扣除之税收风险管理疑点问题
    多家上市公司公开披露信息显示:违规处理研发费用,难逃监管部门“眼睛”
    实务关注|研发费用中材料投入的最终去向、会计处理、核查过程
    违规享受高企设备器具加计扣除优惠案例
    简单改变现有技术,不属于研发活动
    少填一张表,补税6000万!
    虚报研发费用加计扣除偷税案
    研发费加计扣除风险点:委托加工实际为采购销售
    只研发不直接生产,费用不能加计扣除!

    代加工的科技公司能享受研发费加计扣除吗?

    案例分享:常规技术应用不可享受研发费用加计扣除

    五个典型案例 揭示企业研发费用加计扣除常见操作误区

    22个利用研发费用加计扣除偷税的稽查案例,揭示风险高发区

  2.  
 

扫一扫,打开该文章

相关文章 查看更多>>
【打印】      【关闭】
版权所有:天赋长江(无锡)税务师事务所
地址:江苏省江阴市长江路169号汇富广场22楼
电话:0510-86855000 邮箱:tfcj@tfcjtax.com
苏ICP备05004909 苏B2-20040047